Cosmopolitan Civil Societies: An Interdisciplinary Journal
Vol. 14, No. 3
2022
ARTICLE (REFEREED)
Customary Land Tenure Values in Nagari Kayu Tanam, West Sumatra
Gamal Abdul Nasir1,*, Ade Saptomo2
1 Universitas Muhammadiyah Tangerang, Indonesia
2 Universitas Pancasila, Indonesia
Corresponding author: Gamal Abdul Nasir, Universitas Muhammadiyah Tangerang, Jalan Perintis Kemerdekaan, Tangerang City, Banten 15118, Indonesia, g.nasar95@yahoo.com
DOI: https://doi.org/10.5130/ccs.v14.i3.8099
Article History: Received 21/02/2022; Revised 24/06/2022; Accepted 22/07/2022; Published 15/12/2022
Abstract
The transfer of rights or transactions does not exist in customary land tenure because it is a common property; thus, it can never be transferred to another party. On the other hand, in the Minangkabau indigenous community, West Sumatra, there is a shift in the concept of ulayat land tenure that occurs through two forms of change with six values: religious-magical, self-existence, socio-kinship, cultures and customs, structural and socio-economic asset values. This research will present the concept of the customary land tenure, which is based on these values. The study uses the socio-legal method with sociological approaches, including historical and case approaches. This research shows that there has been a change in land tenure values, moving from communal ownership to individual ownership. There has been an interaction between the laws, the incorporation interaction. It becomes the right concept for the customary land tenure in the future.
Keywords
Customary Rights; Land Tenure Value; Indigenous People; Adat Law
Introduction
Problems regarding land are experienced by people everywhere, but the problems are usually more acute for indigenous people. The concept of authority over customary land is strongly related to value changes in the authority over the land. In Nagari Kayu Tanam, which is the location of this study, the authority has been followed and carried out from generation to generation. For the Minangkabau people of West Sumatra, the land is one of the critical elements in its matrilineal organization. Land in the culture of the Minangkabau community is very highly valued by most people. It is regarded as one of the criteria determining their dignity in the Nagarian (traditional village) life. A person who owns customary land is considered a native in the Nagari, and they have more rights for respectability there (Syarifudin, 1984).
Nagari Kayu Tanam is a village-level administrative area in West Sumatra, where the concept of communal ownership of customary land gave way to the concept of private ownership. Wali Nagari or Ninik Mamak is the traditional chief of Nagari Kayu Tanam, with administrative responsibility for village-level governance and accountability for the survival of the indigenous communities in the area. Nagari Kayu Tanam is situated in the 2x11 Kayu Tanam District of Padang Pariaman Regency in the province of South Sumatra. Four villages make up the 2x11 Kayu Tanam subdistrict: Anduriang, Guguak, Kapalo Hilalang, and Kayu Tanam. Nagari Kayu Tanam has a population of 5,000 and is situated on 15,26 square kilometres near to oil palm fields. The Nagari Kayu Tanam community is anchored in the Minangkabau group’s traditional values (the indigenous people of West Sumatra).
Even though customary land or ‘Tanah Ulayat’ has been recognized internationally and nationally, indigenous people still face various limitations exacerbated in the law, not to mention inconsistencies in its implementation. Internationally, the recognition of customary land law is explained in the Indigenous and Tribal Peoples Convention by ILO (27 June 1989). Indonesia acknowledged indigenous people’s customary land through Article 18B clause (2) of the Republic of Indonesia’s 1945 Constitution and Article 3 of the Law on Agrarian Principles No. 5 of 1960 (Citrawan 2021). The State’s power over land has also been regulated in the stipulations of Article 33 clause (3). The land is part of the earth; thus, it is under the State’s authority (Hayati 2019). The statement, ‘Under the authority of the state,’ means that the State manages it. The State has the power to manage and administer the land to maximize the welfare of society (Rejekiningsih 2016). The acknowledgement and the rulings on customary land are stated in the legislation as follows in Article 18B clause (2) of the Republic of Indonesia’s 1945 Constitution (Atmaja, 2018):
The State acknowledges and respects indigenous people’s social units and their traditional rights so long as they still live under the social development and the principles of the Republic of Indonesia as regulated in the National Law.
Nonetheless, the position of the indigenous people as subjects of indigenous law and customary land is still terribly weak, as it is still constrained by these limitations: under the social development and the principles of the Republic of Indonesia. The limitation is an indication that there is an inconsistency in the recognition of the customary rights of indigenous peoples.
Another limitation is presented in Article 3 of the Law on Agrarian Principles No. 5 of 1960 (Laturette 2017): Considering the stipulations in Article 1 and Article 2, the implementation of the customary land and the related rights of the people, the indigenous people, so long as they still exist, must be carried out according to the national and the state interests, based on national unity. That is, customary law may continue to apply if it is not in conflict with legislation at higher levels. The actualization of the above constitutional rights is also subject to limitations, as it must be: according to the national and the state-based interests, based on the nation’s unity, and it cannot be contradictory to the laws and regulations at higher levels (Fransisco 2021).
According to Hazairin (1976), cited in Hartono 1999), the customary land of an indigenous people is the right for the whole area of that people, which can never be exiled to other social groups, nor revoked from the aforementioned indigenous people. However, the land and the law will stay as the indigenous people’s collective right, passed on from generation to generation. The writer suggests that there is currently a change in the values of authority over the customary land (Supriyati, Saptana & Supriyatna 2012, cited by Iswantoro 2012a). In substance, there should be no transaction over customary land, as it is communally owned and cannot ever be owned by other parties.
Nevertheless, based on the preliminary research of this study, it is shown that the transfer of land tenure rights from communal to private has taken place, especially among the Minangkabau people of West Sumatra. This change happened through two primary processes that occur internally and are influenced by external factors. The first internal change occurred to the Nagari customary land through the process of customary deliberation. The indigenous people are divided into customary tribes. Then, the customary land of the tribe is divided into customary groups through customary deliberation. Then, again through customary deliberation, the customary group’s land is divided according to the people who have the right to that land. Meanwhile, the second change happened due to external factors arising from collaboration with the Oil Palm Plantations. In this case, indigenous people could become oil palm farmers who obtained the right to farm two hectares of oil palm plantation. This led to a change in the ownership system, from the category of authority over the land (Nagari customary land) to ownership (private land). In this case, individuals were involved in converting the land’s legal system from communally-owned land to privately-owned land and this is a revolutionary change.
Those two changes in the concept of authority over customary land show the impact of inconsistencies in customary land law in Indonesia. Those inconsistencies multiply the existence of individual ownership in customary land. Normatively, individual rights in the concept of ulayat land are limited to communal utility and not ownership. The shift in the Minangkabau people that strengthens the concept of individual ownership endangers the existence of customary lands as a whole. In these conditions, it is possible to buy and sell land to other parties, or at least the land can be utilized by parties outside the indigenous community, such as the oil palm company in Minangkabau.
Using the example shown by the Minangkabau people, we can now examine how national recognition describes its half-hearted commitment to indigenous people’s customary land tenure, which can lead to complicated conflict involving customary land conflict. From this perspective, the existence of individual ownership denotes a non-harmonized interaction of customary and national law. There are six values of the customary land tenure in Nagari Kayu Tanam, which have become the parameters of the authority over the customary land: the religious-magical, self-existence socio-kinship, cultures, and customs, structural and socio-economic asset values. These are used as an analytical tool to explore customary land tenure values, comparing the values of Nagari Kayu Tanam with a situation where there is no individual ownership.
Methodology
The empirical approach of this study is based on socio-legal research that aims to find the theories on the process in which the law exists and runs in society (Irianto et al. 2012). An empirical study on the law will result in theories on the existence, the change, and the functions of law in the society, due to the changes in the people’s behaviour which results in the changes in the law (Mather 2011). Theoretically, this study draws on Ehrlich’s notion of living law and on positive law. According to Ehrlich’s theoretical approach, communities have laws or ways of doing things that exist separately from the legislation of the state. Law in this context is not set down as a statute, but exists in customary processes. Thus, according to the living law approach, law exists in two forms, customary law and state law (Iswantoro, 2012b). In positive law, the specific rights of a group are set out in legislation. The usage of this socio-legal method is aimed to provide a stepping stone in highlighting the problem from the perspective of the legislation (the positive law approach). It will also analyse the behaviour and attitudes of the indigenous people to present a perspective on the living law. Taken together, these will be used to answer the research problems.
This research begins by identifying the problems that occur in the research location based on initial findings indicating that there has been a change in the value of customary land tenure rights. Based on these initial findings, the research objective is to answer the problem formulation based on the conditions of norms/rules and implementation/concrete. Changes in the value of land tenure with customary rights will be seen empirically, namely by collecting primary data, and the concept of land tenure can be formulated juridically by looking at several national laws that regulate customary land tenure whether it is in line with the values of land tenure that have developed so far in society.
The theory of living law will be used to identify whether the values of customary land tenure matches the theory, and positive legal theory to identify the extent to which state laws go hand in hand with customary law, in which there are values of customary land tenure which are believed to be accurate by the local customary community. Thus, a linked theoretical basis is needed, along with a multi-disciplinary approach, drawing on juridical, sociological, cultural and philosophical studies. Alongside empirical data, these studies will support the socio-legal approach of this study.
Results and Discussion
The Concept of Customary Land Tenure is based on the Values of Customary Land Tenure
According to the provisions of the Dutch Domein Verklaring, which are listed in Agrarischewet with Stb. 1870 No. 55, with the main principle being the state domain; all land that cannot be proven to have eigendom (ownership) rights on it, then is a state domain (owned by the State) (Santoso 2017). Meanwhile, land controlled by indigenous people (customary land) has never received legal eigendom rights. So, state land is all land to which a person cannot prove his or her ownership rights (Mujiburohman 2021). On the other hand, the customary land is land that is not subject to the rules of eigendom (property rights) or, in other words, the customary land is land that a person does not own with eigendom rights (Syarief 2014). The State can deprive a person of ownership. This stems from two legal grounds: the eigendom right as stated in Article 570 of the Civil Code, which is the legacy of Agrarian Law 1870 (Agrarische Wet) and the 1960 Basic Agrarian Law Articles 6, 18 and 27. Article 18 states, ‘for in the public interest, including the interests of the nation and State as well as the common interests of the people, land rights can be revoked by providing appropriate compensation and according to the method regulated by law’. The contents of eigendom rights and customary land rights are nearly identical, but they do not receive the same treatment because eigendom rights are directly recognised in land law while customary lands really are not.
According to Western land law, land can be freely owned. This is sourced from the Dutch Burgerlijk Wetboek, originally based on the French Civil Code. The philosophical basis of the French Civil Code adheres to the liberal-individualistic concept, which was the foundation of European bourgeois society in the nineteenth century (Syarief 2014).
According to Bahari (2005 cited in Syahyuti 2016), Indonesian land law, where land has a social function, is the antithesis of Western land law. The implication is that land is not owned freely without state intervention. The reasoning seems to be that if individuals are given the freedom to own and control land without any intervention from the State, there will be a practice of unlimited land accumulation that develops into a monopoly of land control for a few people and unequal land tenure and use. The social element tries to prevent accumulation of land by a few people and monopoly over land. The trick is to include elements of society or togetherness in use. Individual freedom is reduced, and togetherness is included in individual rights. So, in individual rights, there are collective rights. This is referred to as the principle that ‘land has a social function’. So, the State has the authority to limit individuals and legal entities in controlling large amounts of land; therefore, land reform regulations were born; for example, people may not own more than five hectares of land (in Java) or be absentee landlords. The State’s task, which represents the common interest, becomes wider in seeking to increase just and equitable prosperity or referred to as the welfare state (Harsono 2003).
The understanding of the meaning of the paradigm is divided into two camps based on two separate Articles in the 1945 Constitution of the Republic of Indonesia. First, there is the state’s power to regulate agrarian resources, as defined in Article 33 Paragraph (3) of the Republic of Indonesia’s 1945 Constitution of Indonesia, and second, the acceptance of customary law, as defined in Article 18B Paragraph (1). (2) of the 1945 Constitution of Indonesian Republic. Article 33 Paragraph (3) of the Republic of Indonesia’s 1945 Constitution of Indonesia introduces the phrase ‘managed by the state’, which can be construed as ‘state-based management of agrarian resources,’ which indicates state-based management of agrarian resources, yet Article 18B Paragraph (2) demonstrates the acknowledgment of indigenous peoples and the laws that apply therein, which has implications for the recognition of the notion of communal ownership. In terms of land ownership, the two notions are in conflict; on the one hand, the state has administrative jurisdiction over the entire country’s territory, while indigenous peoples have their own authority over customary land under the concept of community ownership.
In general, according to Purbacaraka and Halim (1984), customary land rights found in various ethnic groups in Indonesia can be divided into two forms, namely: ‘ulayat rights’ and ‘use rights’. Ulayat rights are rights to gather or collect forest products and the right to hunt. In this communal ulayat right, in essence, there is also an individual right to control part of the object of control of the ulayat right. For a time, a person has the right to cultivate and control a piece of land by taking the proceeds, but that does not mean that the customary rights to the land will be erased because of it. Customary rights continue to overlay or overcome these personal or individual rights. The ulayat rights will only recover when the person has relinquished his control rights over the ulayat land. At the same time, the right to use allows someone to use. a plot of land for his interests, usually for rice fields and fields that have been opened and worked continuously for a long time.
Meanwhile, Van Dijk (Purbacaraka & Halim 1984 ) divides customary land rights into three forms: partnership or lordship rights, individual rights, and the right to collect land products. The differences are as follows:
• Partnership or mastery rights have external and internal consequences. The internal consequences include allowing members of the alliance (ethnic, sub-ethnic, or family) to take advantage of the land and everything on it, such as building houses, hunting, or herding livestock. Permits are only used for the needs of family life and themselves, not for trading. The result of exit is a prohibition on outsiders to take advantage of customary land, except after obtaining permission and after paying the recognition fee, and the prohibition of restrictions or various binding regulations on people to obtain individual rights to agricultural land.
• Individual rights to customary land consist of customary property rights (inland bezitrecht), where the person concerned has his energy and business continuously invested in the land so that its power is increasingly real and recognised by other members. The power of the clan or alliance is diminishing while the power of the individual is getting stronger. This property right can be cancelled if it is no longer cultivated, the owner leaves the land, or the imposed obligations are not fulfilled.
• Third is the right to collect land products (genotrecht) and the right to withdraw the results. This land is principally the communal property of the ethnic unit, but everyone can collect the product or take whatever is produced by the plants on the land. The customary land tenure was initially not encouraged to be registered because of ownership rights.
Land ownership begins with occupying an area by an indigenous community called communal land (shared land). In rural areas outside Java, the land is recognised by unwritten customary law based on ancestry or territory. Along with changes in socio-economic patterns in each community, this jointly owned land of the customary community is gradually controlled by community members through rotating cultivation. The individual ownership system then began to be recognised in the communal ownership system. This situation has continued in the kingdoms and sultanates since the 5th century and developed with the arrival of the Dutch colonialists in the 17th century, who brought their concept of land law (Pakage 2012).
During the Dutch colonial period, individual land ownership led to a dualism of land law, namely lands under customary law and lands subject to western law. According to Dutch land law, jointly owned customary land and individual customary lands are under the control of the State. Individual rights to land, such as property rights, are recognised as limited to Western law. This property right is generally granted to urban and plantation lands in rural areas. Ownership of customary land is an understanding of property rights in a broad sense so that in order to try to find a general understanding of ownership rights, the term ownership rights will be described. The term property rights is essentially more concrete because it leads to the understanding of an object that someone will own (Pakage 2012).
The customary land tenure registration, which produces a certificate on the land’s ownership rights, has long become a problem in the West Sumatra area, including Nagari Kayu Tanam. Those who object to this registration suspect that the registration of the customary land tenure will cause the loss of the commonality of this land. Worse, they believe that it will eradicate the existence of the customary land as it will turn into individually-owned land. The land registration, proven by a certificate, is deemed the process of individualising the customary land initially communally owned. This perspective is supported by Van Vallenhoven’s argument, as quoted by Simarmata (Simarmata, 2018), that stated that the right to customary land (beschikingsrecht) is independent. As an independent right, the customary land of which the management is based on customary law is adequate to become the guidelines in managing the customary land usage for the members of the customary people and other parties. The management of the customary land as an independent right is strengthened by the community independence, which may be seen from the saying, ‘adat salingka Nagari’ (inherited rules) (Yulisman, 2018). This saying gives a strong understanding on the autonomy of indigenous people, where the rulings on the customary land, which is based on the customary law, are a system of rights applied in the scope of the Nagari area.
The choice of land acknowledgement in the form of a certificate eases this customary land for economic interests, as it has a more substantial basis in civil law. Article 32 clause (1) of the Governmental Decree No. 24 of 1997 on Land Registration states that the certificate works as a vital instrument of evidence. Apart from showing the certainty on the land tenure, it also eases the quantitative measurement of the land’s price, providing its physical data. The certificate may be collateral to the bank to receive some funds as an economic instrument.
The study results of the Team of Customary Land Bill Formulation in 2001 showed that from the 400 people interviewed, 295 people or 73.75% agree that the certification of ownership should be carried out on customary land. A further 80 people or 20% disagreed, and the rest, 25 people or 6.25%, did not answer (Kelompok Studi Pembaruan Agraria, 2001). This phenomenon must be interpreted as the indigenous people’s openness towards developing values, such as issuing land certificates, without ignoring the land tenure values inherited from the ancestors.
With the perspective of legal pluralism, Ade Saptomo (2010) stated that behind a certificate, the assumption of incorporation is born between the customary law and the national law, where the former accepts part of the latter’s legal elements and vice versa. It means that some people in an area agree to accept the elements of national law, and the national law does not mind accommodating the people’s interests.
In several periods, the State has been inconsistent in implementing the constitutional acknowledgement of customary rights such as the customary land tenure rights. It is seen from the limitation of authorities on the customary land as written in the derivative laws from the constitutional stipulations or the ministerial decrees. Modern legal stipulations such as the laws, decrees of the ministry, and the regional regulations on the customary land still tend to limit the customary authorities in managing their customary land.
The law enforcement on the customary land certification becomes a solution to the polemic regarding the customary land status. Unfortunately, it also results in new problems for the indigenous people regarding the ownership rights of that land (Wright, 2011). Ownership rights may be viewed as the right for the land object. This right gives the right-holder the power to obtain and use the results of that land as a whole. The holder also has the right to use that land as an eigenaar (owner) by still considering the local customary law regulations and governmental decrees. The person who owns the ownership rights may act as they wish so long as he/she does not violate the local customary law nor violate the limitations established by the government. That person has the right to sell the land, use it as collateral, and hand it over to another person as a gift. When the owner dies, the land becomes the right of the descendants. The (customary) ownership right is the most vital individual right, where the right-holder has an extensive right towards the land, with the condition that he/she must take care of the customary land so long as it exists. The right-holder must also consider other land-owners’ rights, the stipulations that exist, and other regulations (Mutangadura,2004).
The Problems and Legal Implications of the Interaction between Customary Law and National Law
The contents of the national law were strengthened in the regions, following the issuing of various legal policies on the control and the usage of natural resources, where the national law becomes the basis for juridical consideration. It means that there are two or more different legal orders in a location, for example, the local cultural order and the national structural order. The main problem that must be carefully analysed may go beyond the interaction between these laws, because of the potential influence of a global perspective. Thus, the question is, ‘What is the meaning behind the interaction between national and local law.’
Here, the cultural order is defined as not only the organisation which takes care of the culture, but it is also local culture as an institution. The first definition must be touched on, considering that before regional autonomy was applied in areas in the whole archipelago, the village was the last geographic unit, which is viewed as a governmental unit with a state authority. Thus, villages became the central reference channel for all social, political, economic, and legal activities.
There is the term Nagari in West Sumatra, and there are other various terms similar to a village to increase the welfare of the local people; original villages as culture-owners are viewed as the frontline social unit which has a local power that is the reference point in every social, economic, political, and legal activity.
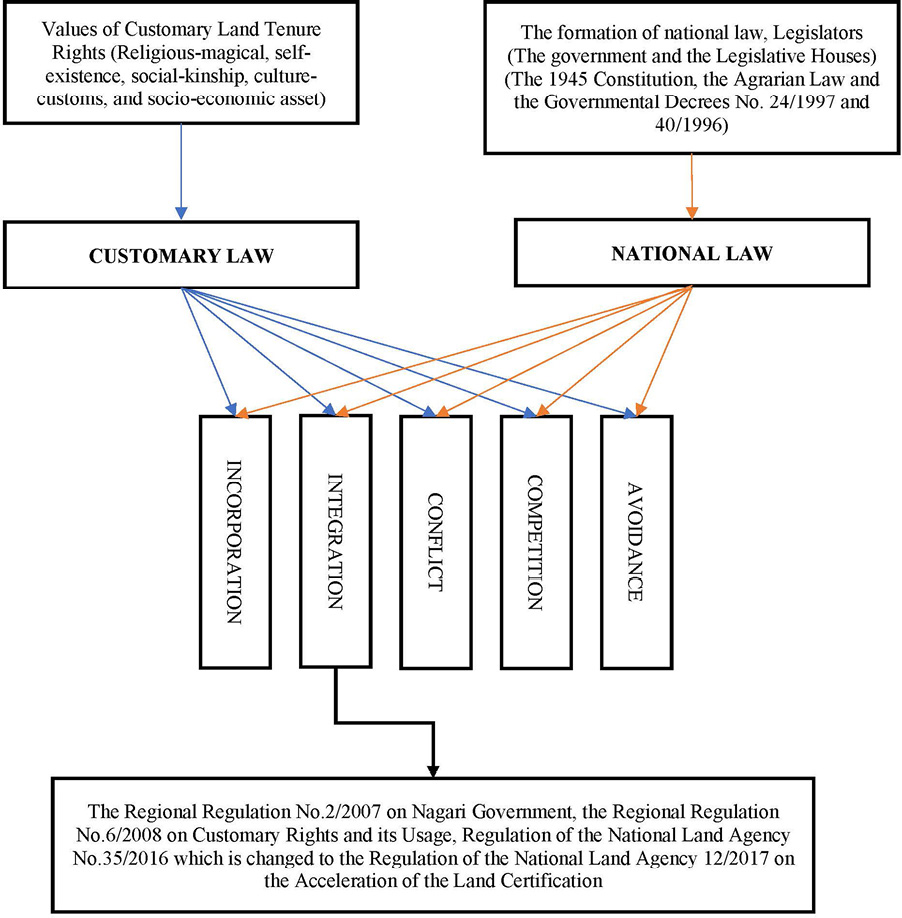
The presence of more than one normative order in the same area, where both are regarded as proper orders in terms of living laws, will cause interaction between these orders. Theoretically, this interaction is likely to result in one of these five changes: First, integration, which is the combination of the state law, the local law, and other similar laws; second, incorporation, which is the adaptation of part of the state law to the local law and vice versa; third, conflict, where the state law and the local law oppose each other; fourth, competition, where the state law, the local law, and other laws run on their own in accessing the natural resources; fifth, avoidance, where one of the existing laws avoids the enforcement of the other. Nevertheless, if the two laws are accepted as living laws, the logical consequence is incorporation. In this incorporation, one of the laws may weaken while the other strengthens, which will result in changes.
This also means that behind the action of land certification in this area of West Sumatra, it may be interpreted that there is the localisation of global order, considering that it becomes the meeting point for the global and the local paradigms. Because of that, in the global perspective, the conflict between the newcomers and the local people in the oil palm plantations, for instance, is deemed a conflict between two great global order ideologies, which are individualism-capitalism and collectivism-socialism, which is ‘facilitated’ by the State towards the local people. Koesnoe (1992) has took a different perspective on global power. He stated that there is a point of contact between local and global power, in that both try to reach their goals of material prosperity in their people, considering that both accept modernism. Nevertheless, if modernism is perceived from its non-physical aspect, there are differences between the customary and the global powers (Saptomo, 2010).
There are differences between the customary and global life philosophies, such as collectivism versus individualism. The two are not new rights, considering that legal experts have analysed the opposition of these two powers since the ancient Greek era. Nevertheless, two life orders in the same area will interact as mentioned above. There is a saying in customary philosophy, ‘Serapat-rapat orang membuat pagar tentu ada butulannya’, (If people build a fence, of course there is a need), which means there must be flaws in each system. Such a phenomenon may be seen from the strength of the local power, which resides in the customary land among the Minangkabau people of West Sumatra. The local power lives side-by-side with the global power, facilitated by the State. It makes the local power integrate with the state or the global power, including regarding the land tenure status. Such a situation causes the local power to submit to the global power. This means the orientation of the global power will push into the body of the local power. The Regional Law No. 6 of 2008 on Customary Land and Its Usage, especially the chapter which regulates the registration and the legal subject of the customary land, are concrete and current examples of what has been explained above.
Article 8, Chapter V of this Regional Law regulates the Customary Land Registration and Legal Subject. It states that to guarantee legal certainty and fulfil the need for land data, the customary land mentioned in Article 5 may be registered to the City/Regency Land Agency. As the customary land is not an object of land registration according to the Governmental Decree No. 24 of 1997 on the Land Registration, thus the customary land may be registered according to the rights for land tenure, which is regulated in Law on Agrarian Principles, which becomes the object of land registration.
Understanding the series of local wisdom in general and the customary laws in particular has theoretical implications for the development of legal studies and the growth of Indonesian law. In the context of knowledge development, there are always two approaches. The first is the formal, rigid, stagnant approach on one side and the second is a dynamic and fluid approach. It is undoubtedly unsatisfactory to use the former approach in developing legal studies, as the law becomes uninteresting and cooped up in the past. It eradicates the character of opened knowledge and becomes closed.
The Republic of Indonesia’s Constitution as mandated in Article 18B, clause (2), of the Republic of Indonesia’s 1945 Constitution acknowledges and respects the units of indigenous people and their traditional rights so long as they still live and so long as they are according to the social development and the principles of the Republic of Indonesia as regulated in the law (Bedner & Huis 2008).This Article has a profound meaning for the development of legal studies and state law, considering that there are societies that live in villages and that the customary archipelagic laws apply in these villages. Legal practitioners have also been given the room to develop it in the pragmatic world. A judge’s verdict will become positive law. Because of that, an excellent positive law must be in accord with the living law so that it may have high enforceability.
Such laws are grown and developed even more with legal protections, as can be seen in the case of the Minangkabau people, described above. Thus, the local laws which embrace the wisdom mentioned above may be revitalised. In such context, the living law theory developed by Austrian legal expert Eugen Ehrlich (1913) is as follows: The law may only be correctly understood from the sociological context. This theory implies that the law of legal experts is only one of the normative orders developed by society. All social processes such as marriage, inheritance, and business relations come before the state regulations, and they may only be understood from their social backgrounds.
According to Ehrlich (1913), the norms which regulate social life are reflected in the sources of customary laws, such as the law and the case verdicts. There is an undeniable gap between the positive law and actual practices. Thus, the living law is the practised law, but it combines the official law and the society’s values, perceptions, and strategies, creating a new hybrid. The law is behind social practices, but members of the society oppose these practices in some cases. Ehrlich emphasises that state law can never be the only source of law. Nevertheless, this critical fact has been forgotten or, more precisely, marginalised from time to time.
There has never been a time when the law published by the State becomes the only law, even in the court and other authorities; thus, there is always an undercurrent that tries to uphold an equal position for non-state laws. This theoretical approach results in significant problems in legal understanding. First, Ehrlich emphasises that understanding the living law of a community requires us to see further beyond the manifestations of the ceremonial law and concentrate on how people live in society. Second, Ehrlich minimises the significance of the State and its legal institutions as the source of law. For him, the State’s formal legal laws are determined as only one of the social controls. He views that local customs and cultures, family and groups, morality and norms of certain groups contribute to the living law. Third, there is the emphasis on the critical elements in structures of norms that are formally published as law or which exist informally as social order, which are imposed with social pressures.
According to Ehrlich (1913, p.142), the living law concept, just as the law, is created from the influences of various social powers as stated as follows:
‘The living law is the law which are not determined in legal statements, but are dominant in life. Sources of knowledge are above all modern legal documents, but also its direct application in life, in trade, in other activities, habits, cultures and customs and all organisations, all those which are acknowledged by the law and those which are ignored or marginalised, even those which are legally unaccepted.’
If the law is approached formally, the question is whether or not the law, usually called the customary law, is still believed by society as an adequate facility to resolve legal problems that emerge among them. It is undoubtedly not the case. An example is the disputes on water and land resources among the Minangkabau people. During the dispute and its settlement, the local values were viewed as that which is deemed as right (Sembiring 2018, p.21).
Diagonal conflicts, that is, differences in perspective on an issue, and negotiations on the agrarian dispute have implications for legal development, considering that the local people’s cultural channels have started to gain power in the current regional autonomy era. The customary land tenure often faces disputes, usually due to the unclear ownership status. This is one of the things which motivate the customary land certification. The difference in the customary land dispute resolution in West Sumatra results in an idea that can be applied to the land certification program.
This land certification is a manifestation of the Agrarian Law stipulations. One of the main objectives of the Law on Agrarian Principles No. 5 of 1960 is to create the basis to give legal interests on the land tenure rights for all citizens. Article 19 of this law regulates land tenure through the efforts of administrative order, which is carried out by establishing land registration for all of Indonesia. This is to guarantee the legal certainty of the land through the customary land certification.
The Law Renewal and the Interactions between the Laws, between Local-Customary Law and State-National Law
Law renewal includes forming new legal regulations and refining the existing ones so that they are according to the people’s interests in a particular legal field. This legal renewal is related to the law’s role as an instrument or a facility of social renewal. This law renewal is adopted from the theory that states, ‘The law is a tool of social engineering’. In Indonesia, this opinion was first popularised by Mochtar Kusumaatmadja, who stated that:
‘The law as a tool of social engineering means that the law’s role in the development is to guarantee that this change happens in an orderly manner, which is the change though good legal procedure, both in the form of legislations or verdicts of courtly institutions.’ (1986, p. 415)
The law renewal is necessary as the law’s performance in the society is often behind the phenomenon it regulates, as the people’s interests experience developments according to its era (het Recht hinkt Achter de feiten aan) (Mertokusumo 1986). There is an interaction between the law and social change in the law’s development process. How far can the other fields become changed by the law, or how far can these other fields change the law?
Satjipto Rahardjo, as quoted by Andi Nuzul (2016, p.63), stated that legal development has two meanings:
a. It may be defined as an effort to renew the positive law itself so that it is according to its aim to give service to the society in its maximum updated development level. It is a definition that is often called legal modernisation.
b It may also be defined as an effort to functionalise the law in the development era by participating in social changes as needed by the developing society.
The preamble of the 1945 Constitution states the vision of the Indonesian nation to create its law which is a result of the characteristics of the Indonesians. Rumonda Nasution (Nuzul 2016, p.84), further stated that:
a. To achieve the Indonesian’s vision as stated in the 1945 Constitution’s preamble, in line with the development in other fields, thus in the legal concept, the Indonesians will not be behind.
b. According to society’s legal awareness and human rights, the law renewal from the colonial law to the national law becomes the vision of the nation. Thus, the law renewal means creating what is non-existent and refining and completing what exists.
The law renewal is necessary due to social renewal, which runs rapidly due to increased human needs and interests. Romunda Nasution added that:
The development of knowledge and modern technologies results to highly meaningful impacts to life, thus the law must be renewed and this is where there is relevance for law renewal to create a national legal order which has the core of justice (Nuzul 2016, p. 84).
Based on the description above, it can be concluded that for a developing country such as Indonesia, development in the various legal fields may be carried out through law renewal as one of the facilities in achieving the nation’s legal visions.
According to Moores, as cited by Ade Saptomo (2007), interaction between law occurs when state and local law interact in the same local community, resulting in multiple possible interactions. The interaction in question may result in the integration of state and local laws or a potential conflict between the two sets of laws. The interaction between customary law and state law can be observed in the transformation of the concept of tenure over customary land, as has occurred in the Nagari Kayu Tanam. The concept of customary land tenure is fundamentally based on communal ownership, but the existence of state law (permitting individual ownership) has prompted the concept of customary land tenure to change. One of the administrative regions in West Sumatra, Nagari Kayu Tanam, exemplifies the interaction between the concepts of communal ownership based on customary law and private ownership based on national law. In Nagari Kayu Tanam, the interplay between national law and customary law is founded on principles that are closely tied to Minangkabau culture. These values connect to mystical religious ideals as well as values of self-existence, social kinship, tradition, structure, and socioeconomic assets. Although these values may change from one nagari to another (village level government), the variation still reflects the initial fundamental principles.
Religious beliefs in supernatural beings that have a mystical effect on people are strongly related to values held in accordance with their religious traditions. This influence can be seen in the sanctification of a number of plots of land that are seen to be closely related to their beliefs in order to impose limitations on the activities that can be done there. The depletion of this value has a significant impact on the idea of using land in a customary way, particularly when the idea of private land ownership is present. This leads to the loss of the sacred culture of using land in a customary way and the creation of opportunities for private use and ownership.
Self-existence is a Minangkabau cultural value that relates to respect for fundamental human rights, especially Nagari Kayu Tanam. These principles emphasise the need for humans to respect one another (individual rights), and in the context of indigenous communities, individual rights are not permitted to conflict with customary interests. The deterioration of this value is more evident in the abolition of communal rights; in other words, there is an increase in the respect for individual rights, making it feasible to construct private property rights on customary land. It is demonstrated that this social phenomenon occurs in the Nagari Kayu Tanam community.
In the Nagari Kayu Tanam customary society, the interplay between customary law and national law is also demonstrated by the deterioration of the social value of kinship. This value alludes to the concept of communal tenure, in which kinship is derived through the shared usage of customary land. If a person is a member of a customary community, he or she may utilise the customary land for his or her own profit (but not for commercial purposes) as if they were all related, notwithstanding the absence of a direct blood tie. This virtue is eroding due to the growth of the concept of individuality in relation to private property. Consequently, non-relative individuals can no longer benefit from land (once customary land) owned by others.
In the context of customary land ownership in Nagari Kayu Tanam, cultural values are not spared either. Inasmuch as each customary behaviour is rooted on the community’s religious beliefs, there is a significant association between traditional values and magical religious ideals. This decline in worth is also associated with the loss of sanctity on customary lands.
In the domain of customary land ownership, one of the values that has changed is the value of social structure. The decline in the integrity of traditional heads (ninik mamak), particularly in Nagari Kayu Tanam, indicates deteriorating structural values of indigenous peoples. The decline in integrity refers to the poor effort of the customary head in preserving these values, which no longer adheres to the notion of communal ownership of customary land. Moreover, the decline in the customary head’s integrity diminishes the public’s faith in him.
Among indigenous peoples, socioeconomic values appear to be the most dominating values undergoing change, particularly in Nagari Kayu Tanam. This transition is determined by alterations in social contact prompted by the modern era and the economic dynamics of the community. Existence of a people’s nucleus plantation cooperation agreement (PIR) indicates a shift in socioeconomic values, notably for oil palm commodities. Nagari Kayu Tanam, which borders oil palm plantations, and indigenous peoples receive the opportunity to become plasma farmers with 2 hectares of land rights, if the land comes from customary land that is converted into oil palm plantations because it is deemed to provide substantial economic benefits. The land, which was initially communally owned, was thereafter transferred to private ownership.
Through the change in customary values that affects the concept of land ownership (from communal to individual), it is possible to discern the relationship between customary law and national law, particularly in regards to land ownership law. These connections can take the shape of positive or bad interactions, depending on one’s perspective, but they reflect a merger of customary law and national law in particular (seeing the facts that occurred in Nagari Kayu Tanam). Moreover, this integration is demonstrated by the issuance of Regional Regulation No.2/2007 on Nagari Government, the Regional Regulation No.6/2008 on Customary Rights and its Usage, Regulation of the National Land Agency No.35/2016 which is changed to the Regulation of the National Land Agency 12/2017 on the Acceleration of the Land Certification. The following chart outlines some of the potential interactions between local and state law.

Figure 1. Interaction between the Customary Law and the National Law.
From the figure above, it can be concluded that the interaction between customary law and national law, especially with regard to customary land tenure rights, is religious-magical, self-existence, social-kinship, customs-culture, and socio-economic especially in Nagari Kayu Tanam. It must accept part of the national law or the positive law, including the 1945 Constitution, the Agrarian Law, and the Governmental Decrees No. 24/1997 and 40/1996. On the other hand, the national law accepts sources of customary law. The interaction between the two laws produces an incorporation model that can create a new national legal provision that accommodates customary law. Some of these provisions include Regional Regulation Number 2 of 2007 concerning Nagari Government; Regional Regulation Number 6 of 2008 concerning Customary Rights and Their Use, as well as Regulation of the National Land Agency No. 35 of 2016, which was changed to Regulation of the National Land Agency 12 of 2017 concerning Acceleration of Land Certification. Its application must go through the process in the local customary law order.
The creation of land tenure right certification of the customary land may become a concept of the customary land tenure pattern, which in the future must be based on the values which live within the customary people. All people may effectively accept the law or all human beings; it is sourced from the people and from religious teachings. Law is ‘social law’. It is formed through habit. The habit gradually binds and becomes a practical order. Furthermore, life goes on according to that order. The State’s authority does not determine the binding power of the ‘living law.’ It does not depend on the competence of the leaders in the State. Indeed, all laws from an external perspective can be regulated by state agencies, but from an internal perspective, the relationships within social groups depend on the members of that group. The living law is legal norms (Rechtsnormen) (Rahardjo, 2000).
In this case, the government must not make mistakes again in making laws and policies detrimental to indigenous peoples in Indonesia, but carry out consistently what is good already, regulated in-laws and regulations that protect the lives of indigenous peoples, especially in the control of customary land rights. What has happened before the 1998 democratic reforms can no longer continue to happen. In the future, the government should not make regulations or policies that prioritise certain groups, groups, and ethnicities for investment and other interests but must return to the goal of the State, which is to achieve prosperity for all Indonesian people.
The community must continue to care and comply with the value of customary land tenure rights, which as long as it grows and develops in a community and is believed to be true, can maintain the harmony of the pattern of life of the community itself. Strengthening the role and integrity of the customary head led by Ninik Mamak (honourable men) or Penghulu (the village head man), the customary head must be determined or chosen correctly and responsibly. The elected customary head must be an honest person of high-integrity who can maintain and implement customary values in a particular community. In the value of customary land tenure rights, the customary head must have no interests other than maintaining the customary dignity, which upholds morals and ethics and is not easily tempted by the lure of material, position, power, and other interests. Although currently there has been a change in the value of land tenure with ulayat rights, in terms of the principle of changing ulayat land tenure, it must involve the participation of the customary head, especially in approving applications, acknowledgements, or through the affirmation of rights to customary land or for land with ulayat rights to become property rights. As has been indicated, among other alterations in attitudes related customary land ownership, the significance of social structure and the role of customary heads are also crucial elements. Customary heads play a crucial role in preserving customary values, both in terms of customary practises and customary ownership, as is well understood. The customary head has the authority to deny the release of customary land for non-customs-related commercial or personal interests. However, the customary head can also relinquish communal rights to customary land for certain purposes, such as the conversion of land functions into oil palm plantations, as occurred in Nagari Kayu Tanam.
The House of Representatives, both at the central and regional levels, in making laws and regulations governing the control of customary land rights must involve indigenous peoples. The laws and regulations that currently regulate the control of customary land rights include Regional Regulation no. 6 of 2008 concerning Communal Land and Its Utilisation and Perkaban No. 12 of 2017 concerning Acceleration of Complete Systematic Land Certification; it is necessary to make changes and not make articles that have multiple interpretations and weaken the existence of customary land rights. However, it is necessary to make laws and regulations that accommodate the noble values of customary land tenure that live in the community and provide legal certainty and the welfare of indigenous peoples. The value of land tenure with ulayat rights can still be maintained by being accommodated in the new laws and regulations that will regulate the control of ulayat land rights.
Conclusion
The concept of customary land tenure must be based on the values that live within the customary people so long as they are deemed right. It is found that there are six values in the land tenure. In this case, the government cannot create constitutional regulations regarding customary land rights, in one-direction or top-down. On the contrary, it must consider the objective and benefits of creating those regulations aimed at the maximum welfare of the people. It must also consider the local wisdom values that have existed for centuries.
The values of the customary land tenure must be accommodated in the national law so that the new laws created may be implemented and obtain support from the indigenous people. In essence, the legal development in the society becomes beneficial if the law may honestly and realistically absorb the life values which exist in the society; thus, the law will become the guidelines for all members of the society. In the end, it will become a culture where one day the law is not needed anymore as the legal morals and ethics will be carried out and complied with.
This research has not been able to explore all the problems of land tenure rights that occur in the Kayu Tanam village in particular, and in general in Indonesia. Therefore, further research to analyse the problem of land tenure with customary rights so that it does not continue to become a conflict between indigenous peoples will be necessary. It must position customary law communities as a subject that must be heard and photographed in all aspects of culture, social life, customs, and local wisdom as what is believed to be confirmed by the community.
Acknowledgements
We would like to express our gratitude to the Universitas Muhammadiyah Tangerang and Universitas Pancasila for their assistance with this research.
References
Atmaja, G. M. W. 2018, ‘Legal pluralism politics towards recognition of social unity in customary law and local regulation’, International Journal of Social Sciences and Humanities, vol. 2, no. 2, pp. 124–140. https://doi.org/10.29332/ijssh.v2n2.152
Bedner, A. & Huis, S. V. 2008, ‘The return of the native in Indonesian Law: Indigenous communities in Indonesian legislation’, Bijdragen Tot de Taal-, Land- En Volkenkunde, vol. 164, no. 2/3, pp. 165–193. https://doi.org/10.1163/22134379-90003655
Citrawan, F. A. 2021, ‘Konsep Kepemilikan Tanah Ulayat Masyarakat Adat Minangkabau’, Jurnal Hukum & Pembangunan, vol. 50, no. 3, pp. 586–602. https://doi.org/10.21143/jhp.vol50.no3.2766
Ehrlich, E. [1913] 2001, Fundamental Principles of the Sociology of Law, Routledge.
Fadli, M., Lutfi, M. & Bakar, S. N. 2016, Hukum dan Kebijakan Lingkungan, UB Press.
Fransisco, W. 2021, ‘Perlindungan Hukum Terhadap Hak Konstitusional Masyarakat Hukum Adat Suku Anak Dalam (sad) Di Kabupaten Musi Rawas Utara Provinsi Sumatera Selatan’, Lajour (Law Journal), vol. 2, no. 1, pp. 42–60.
Harsono, B. 2003, Hukum Agraria Indonesia: Sejarah Pembentukan Undang-Undang Pokok Agraria, Isi, Dan Pelaksanaannya. Djambatan.
Hartono, S. 1999, ‘Pengaturan Ulayat dalam UUPA Yang Baru’. Jurnal Hukum Bisnis, vol. 9, no.16.
Hayati, T. 2019, ‘Hak Penguasaan Negara Terhadap Sumber Daya Alam Dan Implikasinya Terhadap Bentuk Pengusahaan Pertambangan’, Jurnal Hukum & Pembangunan, vol. 49, no.3, pp. 768–787. https://doi.org/10.21143/jhp.vol49.no3.2199
Irianto, S., Otto, J. M., Bedner, A., Pompe, S., Vel, J., Moelyono, T., Stoter, W. S. R., Arnscheidt, J. & Wirastri, T. D. 2012, Kajian Sosio-Legal. Pustaka Larasan bekerja sama dengan Universitas Indonesia, Universitas Leiden, Universitas Groningen.
Iswantoro. 2012a, ‘Eksistensi Tanah Ulayat Masyarakat Adat Dalam Hukum Agraria Nasional’, Jurnal Sosio-Religia, vol. 10, no. 1, pp. 93–108.
Iswantoro. 2012b, ‘Pembentukan Sendi-Sendi Hukum Adat dalam Hukum Positif Indonesia’, Jurnal Supremasi Hukum, vol. 1, no. 1, pp. 66-80.
Kelompok Studi Pembaruan Agraria 2001, Ketetapan MPR RI tentang Pembaruan Agraria sebagai Komitmen Negara Menggerakan Perubahan menuju Indonesia yang Lebih Baik, (Critical inputs of the Kelompok Studi Pembaruan Agraria to the Working Group II MPR-RI at 21 May 2001).
Koesnoe, H. M. 1992, Hukum Adat Sebagai Suatu Model Hukum, Mandar Maju, Bandung.
Kusumaatmadja, M. 1986, Pembinaan Hukum Dalam Rangka Pembangunan Hukum Nasional, PT. Binacipta.
Laturette, A. I. 2017, ‘Ulayat Right of Customary Law Community’, Pattimura Law Journal, vol. 1, no. 2, pp. 131–144. https://doi.org/10.47268/palau.v1i2.93
Mather, L. 2011, Law and Society, Oxford University Press. https://doi.org/10.1093/oxfordhb/9780199604456.013.0015
Mertokusumo, S. 1986, Mengenal Hukum (Suatu Pengantar), Liberty.
Mujiburohman, D. A. 2021, ‘Legalisasi Tanah-Tanah Bekas Hak Eigendom’, Jurnal Yudisial, vol. 14, no. 1, pp. 117–137.
Mutangadura, G. 2004, Women and Land Tenure Rights in Southern Africa: A human rights-based approach. Presentation at Land in Africa: Market Asset or Secure Livelihood Conference, London.
Nuzul, A. 2016, Pembangunan Tata Hukum Nasional: Perspektif Masyarakat Pluralis. Trussmedia Grafika.
Pakage, A. 2012, Eksistensi Penguasaan dan Pemilikan Tanah Hak Ulayat Suku Mee Dalam Mewujudkan Kepastian Hukum di Distrik Kapiraya Kabupaten Deiyai Provinsi Papua [Thesis]. Universitas Atma Jaya Yogyakarta.
Purbacaraka, P. & Halim, A. R. 1984, Sendi-Sendi Hukum Agraria. Ghalia Indonesia.
Rahardjo, S. 2000, Ilmu Hukum, PT. Citra Aditya Bakti.
Rejekiningsih, T. 2016, ‘Asas Fungsi Sosial Hak Atas Tanah Pada Negara Hukum (suatu Tinjauan Dari Teori, Yuridis Dan Penerapannya Di Indonesia)’, Yustisia Jurnal Hukum, vol. 5, no. 2, pp. 298–325. https://doi.org/10.20961/yustisia.v5i2.8744
Santoso, U. 2017, Hukum Agraria: Kajian Komprehenshif, Prenada Media.
Saptomo, A. 2007, Pokok-Pokok Metodologi Penelitian Hukum, Unesa Press.
Saptomo, A. 2010, Hukum Dan Kearifan Lokal: Revitalisasi Hukum Adat Nusantara, Gramedia Widiasarana Indonesia.
Sembiring, J. 2018, Dinamika Pengaturan dan Permasalahan Tanah Ulayat. STPN Press.
Simarmata, M. 2018, ‘Hukum Nasional Yang Responsif Terhadap Pengakuan Dan Penggunaan Tanah Ulayat’, Jurnal Rechts Vinding: Media Pembinaan Hukum Nasional, vol. 7, no. 2, pp. 283-300. https://doi.org/10.33331/rechtsvinding.v7i2.251
Syahyuti. 2016, ‘Nilai-Nilai Kearifan pada Konsep Penguasaan Tanah Menurut Hukum Adat di Indonesia’, Forum penelitian Agro Ekonomi, vol. 24, no. 1, pp. 14–27. https://doi.org/10.21082/fae.v24n1.2006.14-27
Syarief, E. 2014, Pensertifikatan Tanah Bekas Hak Eigendom. Kepustakaan Populer, Gramedia.
Syarifudin, A. 1984, Pelaksanaan Hukum Kewarisan Islam dalam Lingkup Hukum Adat Minangkabau, Gunung Agung.
Wright, G. 2011, ‘Indigenous people and customary land ownership under domestic REDD+ frameworks: A case study of Indonesia’, Law, Environment and Development Journal, vol. 7, pp. 119–131.
Yulisman, Y. 2018, ‘Baundi dalam Aturan Adat Salingka Nagari Pandai Sikek’, Jurnal Penelitian Sejarah Dan Budaya, vol. 4, no. 1, pp. 1048–1061.