Construction Economics and Building
Vol. 26, No. 1
2026
ARTICLES (PEER REVIEWED)
Project Managers’ Sociocultural Traits Driving Sustainable Development Goals in the Construction Industry
Francis Kwesi Bondinuba1,*, Andrews Victor Kwablah Blay Jnr2, Rouyu Jin3
1 Department of Construction Technology and Quantity Surveying, Faculty of Built and Natural Environment, Kumasi Technical University, Ghana, francis.kbondinuba@kstu.edu.gh
1 Faculty of Engineering and the Built Environment, Durban University of Technology, P O Box 1334, Durban, 4000, South Africa, francisb1@dut.ac.za
1 Institute of Sustainable Built Environment, School of Energy, Geoscience, Infrastructure and Society, Heriot-Watt University, UK, fb3000@hw.ac.uk
2 School of Architecture, Computing and Engineering, University of East London, England, u2083150@uel.ac.uk & blayjnr1979@gmail.com
3 Department of Civil and Environmental Engineering, College of Engineering, Design and Physical Sciences, Brunel University London, Kingston Lane, Uxbridge, Middlesex UB8 3PH, ruoyu.jin@brunel.ac.uk.
Corresponding author: Francis Kwesi Bondinuba, francis.kbondinuba@kstu.edu.gh
DOI: https://doi.org/10.5130/0e90tv83
Article History: Received 13/01/2025; Revised 14/10/2025; Accepted 08/11/2025; Published 18/03/2026
Citation: Bondinuba, F. K., Blay Jnr., A. V. K., Jin, R. 2026. Project Managers’ Sociocultural Traits Driving Sustainable Development Goals in the Construction Industry. Construction Economics and Building, 26:1, 1–24. https://doi.org/10.5130/0e90tv83
Abstract
Integrating sociocultural characteristics into project management is crucial for promoting sustainable development in the construction industry, given its significant impact on achieving environmental, social, and economic objectives. This paper examines how project managers’ sociocultural attributes affect the achievement of the Sustainable Development Goals (SDGs) in the construction sector. Using a positivist approach, the study employed structural equation modelling to analyse data collected from 128 construction professionals, examining relationships among project managers’ sociocultural traits, interventions, and outcomes related to the SDGs.
The results indicate that project managers’ sociocultural characteristics significantly influence SDG outcomes, primarily through community involvement and stakeholder collaboration, emphasising the importance of culturally informed management practices. These findings suggest that capacity-building initiatives focusing on cultural awareness and stakeholder engagement are vital. Future research should explore the applicability of these insights across different regions and cultural contexts to enhance sustainable construction practices globally.
Keywords
Sociocultural Characteristics; Sustainable Development Goals; Construction Industry; Project Management; Stakeholder Engagement
Introduction
The construction industry plays a key role in advancing the Sustainable Development Goals (SDGs), particularly in infrastructure development, environmental preservation, and promoting social equity. Despite extensive research on sustainability in construction, there is limited understanding of how project managers’ sociocultural attributes influence the integration of SDGs into project practices. This study provides a unique contribution by empirically assessing these traits and presenting a model that connects them to sustainable outcomes, thus addressing a significant gap in the current literature. By shaping the built environment, the industry profoundly influences multiple SDGs, including affordable and clean energy, sustainable cities, and responsible consumption of resources (Salvia, et al., 2019). Given its significant impact on local communities, the construction industry is uniquely positioned to drive progress towards these goals through sustainable infrastructure projects that address human needs and environmental protection (Monteiro, et al., 2019).
Despite its potential, the construction industry must strike a balance between its contributions to economic growth and its social responsibility and environmental sustainability. Construction projects often prioritise financial performance, undermining efforts to address environmental concerns such as carbon emissions, resource depletion, and biodiversity loss (Sachs, et al., 2019). Social issues, such as equitable labour practices and community inclusion, are frequently overshadowed by the pressure to deliver projects on time and within budget. Sustainable development is a holistic and integrative concept that aims to restore harmony and balance between the environment, economy, and society (Sev, 2009). In the construction industry, this translates to a focus on efficient resource utilisation, environmental impact reduction, and addressing stakeholders’ social needs. Contrastingly, the success of project management in the construction industry has typically been measured by the achievement of budget, quality, and schedule objectives (Mavi and Standing, 2018). The complexity of integrating economic, environmental, and social dimensions of sustainability within construction projects remains a significant barrier to achieving holistic, sustainable development (Perkins, et al., 2022).
Project managers, as key decision-makers, have a profound impact on the sustainability outcomes of construction projects. Their ability to navigate the sociocultural aspects of project management plays a crucial role in ensuring that these outcomes align with the SDGs (Sońta-Drączkowska and Mrożewski, 2020). While acknowledging some prior research’s limitations, such as lack of context-specific insights (Astafyeva, 2019), insufficient theoretical frameworks (Bali Swain and Yang-Wallentin, 2020), limited empirical evidence, and inadequate consideration of power dynamics (Stanitsas, Kirytopoulos, and Leopoulos, 2021), and to bridge this disconnect, researchers have proposed the concept of sustainable project management, which incorporates the principles of sustainable development into the management of construction projects. This approach recognises the critical success factors of sustainable project management, such as stakeholder engagement, risk management, and innovation. Furthermore, mapping social sustainability attributes to stakeholder involvement throughout the construction project lifecycle can help project clients prioritise selecting relevant social sustainability attributes (Kordi, Belayutham, and Che Ibrahim, 2021) and gaps in stakeholder engagement (Zheng, et al., 2021).
This study shifts the focus of sustainability research within construction to the sociocultural characteristics of project managers, which remain underexplored yet significantly impact sustainable development outcomes. Unlike traditional studies that emphasise technical, environmental (Bannikov, 2021), or economic aspects , this study emphasised the influence of project managers’ values, communication, and cultural awareness on achieving SDGs. By introducing an empirical model that integrates these sociocultural factors, the study advances sustainability theory, addressing a critical research gap. This model aids industry professionals in navigating cultural dynamics to enhance SDG alignment in project management, emphasising the human dimension of sustainability and offering a relevant contribution to both scholars and practitioners in the construction sector.
The concept of project managers’ sociocultural characteristics in project management
A project manager’s PSCs refer to the unique traits and skills that enable them to navigate diverse cultural environments, communicate effectively, and engage with various stakeholders in a way that fosters project success. These characteristics are crucial in global construction projects where teams are often culturally diverse and where understanding the sociocultural context can significantly influence project outcomes (Sońta-Drączkowska and Mrożewski, 2020). One of the key variables in project management is communication. Effective communication is fundamental to successful project delivery, as it ensures that information is shared clearly and promptly among all project stakeholders. Collaborative communication fosters teamwork and reduces misunderstandings, which is essential for keeping projects on track. Open communication channels enhance project managers’ ability to address issues before they escalate, ensuring smoother project execution (Ozorhon, Akgemik, and Caglayan, 2022).
Another critical variable is cultural sensitivity, which refers to a project manager’s ability to understand and manage cultural differences within the project team and with external stakeholders. Cultural sensitivity enables project managers to integrate cultural competence into their management practices, allowing them to proactively address potential cultural conflicts before they disrupt project workflows (Picciotto, 2020). This competence enables project managers to navigate the complexities of multicultural environments, thereby reducing miscommunication and enhancing overall project harmony. Stakeholder engagement is also vital to the success of construction projects. Effective stakeholder management involves identifying key stakeholders, understanding their needs and expectations, and ensuring their active participation throughout the project lifecycle (Yepifanova and Dzhedzhula, 2022). Engaging stakeholders meaningfully enhances project acceptance and fosters transparency and accountability, ensuring that projects align with the expectations of all involved parties. Cultural awareness is another important sociocultural characteristic. Project managers who demonstrate cultural awareness are better equipped to integrate social norms and values into their project management practices, which enhances team cohesion and prevents misunderstandings (Kozhakhmetova, et al., 2019). By acknowledging and respecting cultural differences, project managers can foster an inclusive environment that promotes collaboration and enhances overall project performance.
Finally, community involvement is crucial for ensuring the success of construction projects. Engaging the local community in the planning and execution phases of a project encourages participation and helps prioritise local needs, leading to greater project acceptance and long-term sustainability (Sapelkina, 2022). When communities are actively involved, projects are more likely to meet their social and environmental objectives, thereby contributing to the achievement of SDGs.
Relationship between project managers’ sociocultural characteristics and SDGs in the construction industry
The construction industry plays a pivotal role in driving sustainable development. It is responsible for creating and maintaining critical infrastructure that supports economic, social, and environmental progress (Ihuah, Kakulu, and Eaton, 2014; Mavi and Standing, 2018). The number of project managers within the PSCs has a significant impact on achieving the SDGs in the construction industry. These characteristics shape how projects address environmental, social, and economic dimensions of sustainability, particularly when aligned with the SDG framework. Regarding environmental sustainability, effective communication and cultural sensitivity play a pivotal role in fostering practices that minimise the ecological footprint of construction projects. Clear and collaborative communication enables all stakeholders to understand and commit to environmental objectives, such as implementing green building techniques and reducing resource consumption (Ozorhon, Akgemik, and Caglayan, 2022).
Furthermore, cultural sensitivity enables project managers to adapt these practices to local contexts, ensuring compliance with environmental regulations and fostering local acceptance of sustainable innovations (Picciotto, 2020). Building upon existing frameworks (Williams, et al., 2019; De Marchi, et al., 2020), our findings demonstrated that project managers’ sociocultural competencies, particularly community involvement and cultural awareness, are not only correlated with but are significant predictors of SDG progress within construction projects. Unlike prior research, which primarily offered conceptual models or contextual analyses, our empirical evidence, obtained through structural equation modelling (SEM), substantiates the direct influence of these competencies, thereby refining the theoretical understanding of sociocultural factors in sustainability outcomes.
For social sustainability, the PSCs’ sociocultural characteristics, including stakeholder engagement, cultural awareness, and community involvement, are crucial in addressing social inequalities and promoting social responsibility. By engaging stakeholders meaningfully, project managers can ensure that projects reflect the social needs and aspirations of the communities they affect (Yepifanova and Dzhedzhula, 2022). Cultural awareness enables project managers to integrate local values and norms into project design and execution, thereby enhancing the social well-being of local populations and ensuring that projects do not exacerbate existing inequalities (Kozhakhmetova, et al., 2019). Community involvement further strengthens social sustainability by ensuring that local voices are heard and their interests are represented throughout the project lifecycle (Sapelkina, 2022). Regarding economic sustainability, effective communication and stakeholder engagement are essential for efficient resource allocation and cost management. Transparent communication ensures that project objectives and budgets are clearly understood, which reduces the risk of delays and cost overruns. Moreover, engaging local stakeholders can help project managers better understand the economic landscape, contributing to local economic growth by sourcing materials and labour locally and creating employment opportunities (Sońta-Drączkowska and Mrożewski, 2020). This approach enhances the project’s financial viability and promotes economic development in the communities where construction occurs.
Cultural diversity is a critical factor that project managers can leverage to promote inclusive project environments. Cultural sensitivity and stakeholder collaboration allow project managers to integrate diverse perspectives, fostering innovation and inclusivity. By valuing cultural diversity, project managers can enhance team cohesion, reduce conflicts, and ensure that all voices are represented in decision-making processes (Picciotto, 2020). This inclusivity is crucial for projects seeking to achieve SDG goals related to reducing inequalities and promoting sustainable development in multicultural contexts (Kozhakhmetova, et al., 2019). Finally, cultural awareness and community engagement reinforce ethical behaviour and responsibility. Culturally aware project managers can make more informed and responsible decisions that respect local human rights and fairness. Engaging the community throughout the project helps ensure that ethical considerations, such as fair labour practices and responsible use of resources, are embedded in the project’s execution (Sapelkina, 2022). This focus on ethics aligns with the SDGs’ broader aims of promoting social justice, human rights, and ethical responsibility in development projects (Sońta-Drączkowska and Mrożewski, 2020).
The conceptual framework and hypothesis
A proposed conceptual framework linking the role of project management characteristics (PMCs), the PSCs, and the project managers’ interventions (PMIs) in achieving SDGs in the construction industry is shown in Figure 1. The PSCs are represented as a first-order, multi-dimensional construct encompassing five key dimensions: (i) communication, (ii) cultural sensitivity, (iii) stakeholder engagement, (iv) cultural awareness, and (v) community involvement. These dimensions reflect the broader construct of the PSCs that shapes the role of project management practices and influences construction project outcomes.

Figure 1. Conceptual framework and hypotheses.
Source: Authors’ construct, 2024.
Similarly, SDGs in the construction industry are modelled as a first-order construct, measured by five distinct dimensions: (i) environmental sustainability, (ii) social sustainability, (iii) economic sustainability, (iv) cultural diversity, and (v) ethical behaviour and responsibility. These dimensions capture the essence of SDGs in construction projects, emphasising the need for integrating environmental, social, and economic considerations into project planning and execution. In this framework, the PSCs are hypothesised to influence the achievement of SDGs through their impact on communication, cultural awareness, and stakeholder engagement, among other factors. Again, the PMCs are critical in integrating the PSCs into construction practices and ensuring alignment with SDGs. The PMCs are represented as a first-order construct and include the following key dimensions: (i) integration of SDGs, (ii) promoting social responsibility, (iii) managing resources efficiently, (iv) encouraging innovation and technology adoption, and (v) supporting skills development. These dimensions capture the essence of project management in advancing sustainability and ensuring that sociocultural aspects are embedded within the construction process. The study hypothesis was that there is a strong relationship between the role of project management and SDGs.
Lastly, the PMIs are also a first-order construct, focusing on specific actions and initiatives that promote the integration of cultural and social dimensions into project management. The following key dimensions represent project managers’ interventions in construction projects: (i) cultural awareness, (ii) communication and adaptability, (iii) inclusive leadership, (iv) stakeholder collaboration, and (v) environmental consideration. These sociocultural measures represent tangible actions that project managers take to ensure that cultural and social factors are effectively integrated into the project, thereby enhancing the sustainability of construction practices.
The role of project management, project manager’s sociocultural characteristics, and project manager’s intervention
In the construction industry, PMCs and managers’ sociocultural attributes and interventions are pivotal in ensuring project success and advancing sustainable development. PMCs refer to the systematic practices, tools, and processes used to manage construction projects. These include risk management, quality control, time management, and resource allocation. Effective project management ensures that projects are delivered on time, within scope, and on budget, while aligning with sustainability goals (Sońta-Drączkowska and Mrożewski, 2020). In the context of sustainable development, these characteristics also emphasise the integration of economic, social, and environmental objectives to align with the SDGs (Salvia, et al., 2019).
The PSCs of project managers further enhance the effectiveness of project management by addressing the human and social dimensions of construction projects. Attributes such as cultural awareness, communication skills, and cultural sensitivity enable project managers to navigate the diverse and multicultural environments typical of large construction projects (Kozhakhmetova, et al., 2019). A culturally aware project manager can foster an inclusive environment that values the contributions of diverse team members and stakeholders, enhancing collaboration and reducing the risk of cultural misunderstandings. These PSCs also allow project managers to integrate local customs and values into project planning and execution, ensuring that projects are socially responsible and respectful of the communities in which they operate (Sapelkina, 2022).
PMIs address challenges, mitigate risks, and ensure project success. They can be technical or sociocultural, involving revisions to timelines, reallocating resources, or adjusting work processes (Giri, 2019). These interventions help align construction projects with SDGs and promote long-term sustainability (Opoku, et al., 2024). They also address unique challenges in construction, such as balancing economic goals with environmental preservation and social equity (Ozorhon, Akgemik, and Caglayan, 2022). Effective intervention leads to project success and the achievement of sustainable development objectives (Sońta-Drączkowska and Mrożewski, 2020).
H1: PMCs play a significant and positive role in shaping the PSC of project managers in the construction industry.
H2: PMCs have a positive influence on the PMIs within the construction industry.
Project manager’s sociocultural characteristics, interventions, and Sustainable Development Goals
Integrating the SDGs within the construction industry requires project managers to harness their PSCs and strategic interventions. Project managers’ sociocultural traits, such as communication, cultural sensitivity, stakeholder engagement, and community involvement, align construction projects with the environmental, social, and economic pillars of sustainability (Sońta-Drączkowska and Mrożewski, 2020). These traits are critical for managing diverse teams and ensuring that construction practices respect local cultures, meet community needs, and adhere to global sustainability standards. Sociocultural characteristics, such as communication and cultural sensitivity, are particularly relevant to environmental sustainability. Effective communication enables project managers to convey sustainability goals to team members and stakeholders, fostering collaboration on green building practices and adherence to environmental regulations (Ozorhon, Akgemik, and Caglayan, 2022). However, cultural sensitivity ensures that environmental practices are adapted to the local context, making them more effective and acceptable to communities involved in or affected by the project (Picciotto, 2020).
Stakeholder and community involvement are crucial for promoting social sustainability in construction projects. Project managers can ensure that projects reflect community needs, reduce inequalities, and promote well-being (Yepifanova and Dzhedzhula, 2022). They can also implement technical and sociocultural interventions (Asare, et al., 2024), such as waste management and energy efficiency initiatives (Koranteng, Bondinuba, and Camynta-Baezie, 2024), to reduce environmental impact (Kozhakhmetova, et al., 2019). These interventions help balance economic growth with social and environmental responsibilities (Sapelkina, 2022), thereby advancing the achievement of SDGs in the construction industry. By blending sociocultural characteristics, project managers can lead successful construction projects and contribute to global sustainable development (Sońta-Drączkowska and Mrożewski, 2020).
H2: The PSCs positively influence the achievement of SDGs.
H5: Project managers’ interventions in the construction industry have a positive impact on the attainment of SDGs.
Role of project management characteristics in SDGs
The realisation of the SDG construct into environmental, social, economic, cultural, and ethical dimensions is based on the widely accepted multi-capital approach to sustainability assessment (Elkington, 1997). This approach recognises that sustainable development involves interconnected aspects, and previous studies have operationalised SDGs through similar multi-faceted frameworks (United Nations Global Compact, 2015; Lozano, et al., 2015). Such a multi-dimensional operationalisation enables a thorough assessment of sustainability performance, in line with existing literature. PMCs play both direct and indirect roles in advancing the SDGs within the construction industry. Directly, these characteristics refer to the tools, processes, and methodologies that structure project execution, ensuring that projects are delivered on time, within scope, and under budget. Indirectly, PMCs influence the effectiveness of project managers’ sociocultural traits and their interventions, which are crucial in addressing the broader social, environmental, and economic aspects of sustainability. PMCs alone are crucial for ensuring that construction projects are delivered efficiently and in line with environmental and economic targets. For instance, risk management and resource allocation can lead to more environmentally friendly practices, such as reducing waste, managing energy consumption, and ensuring compliance with environmental regulations (Ozorhon, Akgemik, and Caglayan, 2022). Similarly, quality control ensures that sustainable materials and practices are utilised throughout the project lifecycle, directly contributing to goals related to infrastructure, responsible consumption, and production.
PMCs are essential for the operational success of a project; however, they alone are insufficient to fully align construction projects with the broader objectives of SDGs. These characteristics primarily address technical and operational challenges, but the SDGs require a deeper engagement with social, cultural, and environmental issues. For example, a purely technical adherence to timelines or budgets may overlook the need for social equity or community involvement, which are vital components of social sustainability (Salvia, et al., 2019). Therefore, while it is vital for delivering results, project management systems often need to be complemented by the project manager’s sociocultural awareness to create meaningful, sustainable impacts. This highlights the crucial role of project managers in implementing project management systems, as well as understanding and addressing the sociocultural aspects of a project.
While the direct application of project management principles is crucial, their indirect role through the project manager’s sociocultural traits is equally significant. PMCs serve as a framework within which project managers can leverage their communication skills, cultural sensitivity, and stakeholder engagement to promote sustainable development (Picciotto, 2020). This inclusive approach supports social sustainability by addressing local needs and reducing inequalities, as outlined in the SDGs. PMCs also indirectly influence sustainable development through the interventions of project managers. Effective project management systems enable project managers to implement necessary interventions that address unforeseen challenges, particularly those related to sustainability (Salvia, et al., 2019). For example, when a project faces environmental risks, such as excessive carbon emissions or resource depletion, a project manager may intervene by adjusting the project’s resource allocation or timeline to adopt greener practices. Similarly, project management structures enable interventions in the sociocultural domain, such as resolving team conflicts or addressing stakeholder concerns, thereby ensuring that the project remains aligned with the SDGs (Sapelkina, 2022).
H4: PMCs are pivotal in influencing the construction industry’s achievement of SDGs.
Study approach
This study operated within a positivist framework, prioritising empirical evidence and quantifiable data to examine the interplay between project management attributes, the PSCs of project managers, their interventions, and the attainment of SDGs within the construction sector. The measurement instruments were developed based on an extensive literature review and prior validated scales, ensuring alignment with established constructs in project management and SDG-related research. The initial questionnaire was reviewed by a panel of experts to assess content validity, followed by a pilot test with 15 industry professionals. Based on their feedback, items were refined for clarity and relevance. Reliability analysis demonstrated satisfactory internal consistency, with Cronbach’s alpha and composite reliability values exceeding accepted thresholds (see Table 3). Validity was further supported through average variance extracted (AVE) and heterotrait–monotrait (HTMT) ratio assessments, confirming the constructs’ convergent and discriminant validity. The study employed SEM via SmartPLS to analyse the intricate relationships among various latent variables and their resultant effects (Schneider and Heath, 2020). SEM is particularly suitable for this investigation, as it facilitates a comprehensive understanding of the interactions among these variables and their mutual influences. The target population for this study included essential stakeholders in the construction industry, such as project managers, quantity surveyors, engineers, building contractors, and other participants in SDG-oriented projects. Given this population’s extensive and dispersed nature, accurate data regarding the total population size were unavailable. Consequently, a convenience sampling technique was utilised to select 150 respondents from this demographic. This non-probability sampling method was chosen to ensure access to naturally occurring groups within the industry while maintaining representation across various types of construction projects (Fonseca, et al., 2020).
A pilot study was conducted to validate a questionnaire for project management attributes, PSCs of project managers, and SDGs. The final questionnaire was administered to 150 individuals, yielding 128 usable responses and an 85% response rate. The data were analysed using SEM and SPSS for descriptive statistical analysis. The results offer valuable insights into the impact of sociocultural factors on sustainability in the construction sector, providing actionable recommendations for industry stakeholders.
The measurement scale employed in this study spanned from “strongly disagree” to “strongly agree”, with corresponding numerical values assigned from 1 to 5. The four latent constructs examined—project management characteristics, PSCs, managers’ project interventions, and SDGs—were represented by 20 items, as outlined in Table 1. These latent variables were framed as first-order, multi-dimensional constructs, each consisting of five measurement items derived from prior studies and tailored to fit the specific context of this investigation. The selected items evaluate various aspects of the constructs through measurement indicators, facilitating a thorough assessment consistent with established methodologies in academic literature.
| Construct | Code | Items | Measurement items | Source |
|---|---|---|---|---|
| PSCs | PSC1 | Communication | Information flows smoothly through established channels. | Sońta-Drączkowska and Mrożewski, 2020 |
| PSC2 | Cultural sensitivity | The project manager effectively manages cultural differences. | Schneider and Heath, 2020 | |
| PSC3 | Stakeholder engagement | Effective identification of stakeholders. | Picciotto, 2020 | |
| PSC4 | Cultural awareness | Integrating social norms in management practices | Lin, Hirschfeld, and Margraf, 2019 | |
| PSC5 | Community involvement | Encouraging participation from the community. | Ozorhon, Akgemik, and Caglayan, 2022 | |
| SDGs | SDG1 | Environmental sustainability | Minimising the project’s ecological footprint. | Schwarzenthal, et al., 2019 |
| SDG2 | Social sustainability | Prioritising community well-being in planning. | Schneider and Heath, 2020 | |
| SDG3 | Economic sustainability | Controlling costs without compromising quality. | Fonseca, et al., 2020 | |
| SDG4 | Cultural diversity | Managing a culturally diverse team. | Ozorhon, Akgemik, and Caglayan, 2022 | |
| SDG5 | Ethical behaviour and responsibility | Promoting fairness and equality in activities. | Lin, Hirschfeld, and Margraf, 2019 | |
| PMCs | PMC1 | Integration of SDGs | Evaluating economic viability for long-term success. | Schneider and Heath, 2020 |
| PMC2 | Promoting social responsibility | Engaging the community to meet their needs; social inclusion as a project priority. | Sońta-Drączkowska and Mrożewski, 2020 | |
| PMC3 | Managing resources efficiently | Optimising resource allocation to minimise waste. | Ozorhon, Akgemik, and Caglayan, 2022 | |
| PMC4 | Encouraging innovation and technology | Fostering innovation to improve outcomes. Adopting new technologies for efficiency. | Schwarzenthal, et al., 2019 | |
| PMC5 | Supporting skills development | Providing training and mentoring for team skills. Capacity building for continuous improvement. | Fonseca, et al., 2020; Apraku, et al., 2020 | |
| PMIs | PMI1 | Cultural awareness | Programs promoting cultural sensitivity. Enhancing cohesion through awareness. | Schneider and Heath, 2020 |
| PMI2 | Communication adaptability | Adapting communication strategies for diversity. | Lin, Hirschfeld, and Margraf, 2019 | |
| PMI3 | Inclusive leadership | Enhancing team attributes through inclusive leadership. Promoting inclusivity within the team. | Ozorhon, Akgemik, and Caglayan, 2022 | |
| PMI4 | Stakeholder collaboration | Building relationships for collaboration. Collaboration addressing local needs. | Picciotto, 2020 | |
| PMI5 | Environmental consideration | Promoting sustainability in all project activities | Schwarzenthal, et al., 2019; Aidoo, et al., 2024 |
Source: Authors’ construct, 2024.
Data analysis and results
Data analysis for this study was performed using descriptive statistics and SEM methodologies supported by the SPSS and SmartPLS software. The initial phase of the analysis involved a thorough assessment of the demographic attributes of the respondents, which yielded significant insights into the backgrounds of participants within the construction sector, as analysed using SPSS. A summary of the demographic information is presented in Table 2, encompassing variables such as age, gender, job title, years of experience, type of construction project, and membership in professional associations. This demographic overview provides a crucial context for understanding the respondents. It aids in interpreting the relationships between project management characteristics, the PSCs of project managers, project managers’ interventions, and the attainment of SDGs in the construction field.
Source: Field data, 2024.
The demographic information presented in Table 2 illustrates the varied backgrounds of the participants in this study. A significant majority of the respondents were aged between 21 and 30 years, comprising 58.8% of the sample, and there was a notable male predominance at 80.9%. The participants reported a range of professional roles, with quantity surveyors (30.9%) and project managers (26.5%) being the most prevalent, followed by engineers and building contractors. A considerable proportion of the respondents, 50%, had 1 to 5 years of experience in the construction sector, suggesting a relatively youthful and developing workforce. Regarding project engagement, residential and public construction projects were the most cited. Furthermore, a substantial number of respondents (54.4%) were members of the Ghana Institution of Engineering, highlighting the technical proficiency within the sample. This demographic analysis provides a robust foundation for examining the impact of project managers’ sociocultural traits and interventions, as well as project management characteristics, on outcomes related to the SDGs in the construction industry.
Assessment of the structural model and sample size
The study utilised SPSS and partial least squares structural equation modelling (PLS-SEM), specifically Smart PLS-SEM, to examine the relationships between project management characteristics, PSCs, and interventions and SDGs within the construction sector. SEM was used to analyse complex relationships among variables, as suggested by Schneider and Heath (2020). A large sample size was required for precise analysis. The model was assessed in two phases: the measurement model to confirm construct reliability (Hair, Ringle, and Sarstedt, 2011) and the inner model to explore relationships between project managers’ characteristics and SDG achievement.
Measurement of model reliability and validity
This section discusses the model’s reliability and validity, discriminant validity, and overall explanatory power. It presents key indicators, including Cronbach’s alpha, composite reliability, the HTMT ratio, and R-squared values.
Table 3 presents a comprehensive assessment of the reliability and validity of the constructs utilised in the study, focusing on internal consistency and convergent validity as measured by Cronbach’s alpha, rho_A, composite reliability, and AVE. The characteristics of project managers exhibited high reliability, with a Cronbach’s alpha of 0.862, signifying strong internal consistency. The composite reliability of 0.898 further corroborates that the items within this construct consistently measure the same underlying concept. An AVE of 0.639 indicates that more than 63% of the variance was accounted for by this construct, thereby demonstrating adequate convergent validity. The interventions of project managers showed acceptable reliability, with a Cronbach’s alpha of 0.787, reflecting good consistency. The composite reliability of 0.847 exceeded the widely accepted threshold of 0.7, reinforcing its reliability. However, an AVE of 0.53, while slightly above the minimum acceptable level of 0.5, suggests that just over half of the variance in the indicators was explained by this construct. The PSCs of project managers achieved a Cronbach’s alpha of 0.746, which, although lower than the other constructs, remained within acceptable limits. Its composite reliability of 0.887 and an AVE of 0.797 indicate strong internal consistency and excellent convergent validity, as nearly 80% of the variance was explained by this construct. The SDGs exhibited the highest reliability metrics, with a Cronbach’s alpha of 0.873 and a composite reliability of 0.908, confirming exceptional consistency and reliability. An AVE of 0.664 demonstrated that it captured a substantial variance, establishing it as a robust construct for assessing SDG-related outcomes.
Notes: PMCs, project management characteristics; PMIs, project managers’ interventions; PMS, project manager’s sociocultural characteristics; SDGs, Sustainable Development Goals.
Source: Field data, 2024.
Table 4 illustrates the HTMT ratios, which evaluate the correlations among various constructs. The characteristics of project managers exhibited an HTMT value of 0.799, indicating a moderate correlation while maintaining a distinct identity from other constructs. The HTMT value between the PMCs and the PMIs was recorded at 0.527, suggesting a reasonable differentiation. Regarding sociocultural characteristics, the HTMT value was 0.582, further affirming the conceptual distinctiveness of these constructs. The correlation between PMIs and other constructs was relatively modest, with values of 0.361 compared to SDGs and 0.266 with sociocultural characteristics, which supports the notion of good discriminant validity. The project manager’s PSCs also show an HTMT of 0.709 with SDGs. This figure remains relatively high but below the critical threshold of 0.85, thus indicating an acceptable level of discriminant validity. Collectively, these HTMT ratios substantiate that the constructs are adequately distinct from one another, thereby ensuring that they assess different dimensions of project management and sustainability within the construction sector.
| PMCs | PMIs | PMS | SDGs | |
|---|---|---|---|---|
| PMCs | 0.799 | |||
| PMIs | 0.527 | 0.728 | ||
| PMS | 0.582 | 0.266 | 0.893 | |
| SDGs | 0.414 | 0.361 | 0.709 | 0.815 |
Notes: PMCs, project management characteristics; PMIs, project managers’ interventions; SDGs, Sustainable Development Goals.
Source: Field data, 2024.
Table 5 presents further support for discriminant validity by applying the Fornell–Larcker criterion. This criterion assesses the relationship between the square root of the AVE for each construct and the correlations among the constructs. The diagonal entries indicate the square roots of the AVEs, which are expected to surpass the correlations with other constructs. For the construct of the PMCs, the square root of the AVE was 0.639, which exceeded its correlation with the PMIs (0.556) and PSCs (0.708). This finding suggests that the PMCs construct demonstrated strong discriminant validity. Likewise, PMIs exhibited a lower correlation with PSCs (0.287), further confirming the distinctiveness of these constructs. Although the correlation between PSCs and SDGs was relatively high at 0.847, the square root of the AVE (0.797) remained greater than this correlation, thereby validating acceptable discriminant validity. The outcomes derived from the Fornell–Larcker criterion are consistent with the HTMT results, reinforcing that the constructs are adequately distinct.
| PMCs | PMIs | PMS | SDGs | |
|---|---|---|---|---|
| PMCs | ||||
| PMIs | 0.556 | |||
| PMS | 0.708 | 0.287 | ||
| SDGs | 0.436 | 0.421 | 0.847 |
Notes: PMCs, project management characteristics; PMIs, project managers’ interventions; SDGs, Sustainable Development Goals.
Source: Field data, 2024.
Table 6 illustrates the R-squared values associated with the principal constructs within the model. The R-squared value for PMIs was 0.278, indicating that approximately 27.8% of the variance in these interventions can be attributed to PMCs and sociocultural influences. The adjusted R-squared value was 0.272, reflecting a minor adjustment in the number of predictors included in the analysis. In contrast, PSCs exhibited an R-squared of 0.339, indicating that the model’s factors accounted for 33.9% of the variance. The adjusted R-squared for this construct was 0.333, revealing a slight decrease after accounting for the predictors. Notably, the SDGs demonstrated the highest R-squared value of 0.544, indicating that the interplay of PSCs factors and interventions can explain 54.4% of the variance in achieving the SDGs. This substantial explanatory capacity underscores the critical role of these elements in fostering sustainable outcomes within the construction sector. Collectively, these R-squared values confirm the model’s robust predictive ability, particularly regarding the SDGs, which constitute the central focus of this study.
| R-squared | Adjusted R-squared | |
|---|---|---|
| PMIs | 0.278 | 0.272 |
| PMS | 0.339 | 0.333 |
| SDGs | 0.544 | 0.532 |
Notes: PMIs, project managers’ interventions; SDGs, Sustainable Development Goals.
Source: Field data, 2024.
Results of the latent construct as first-order constructs
Table 7 provides an overview of the descriptive statistics and factor loadings derived from SEM for the measurement variables used to evaluate this study’s constructs. This table presents the original sample values (O), sample mean (M), standard deviation (STDEV), T-statistics, and p-values for each variable, thereby elucidating their statistical significance and reliability in the overall model.
Notes: Significant at p < 0.001.
SEM, structural equation modelling.
Source: Field data, 2024.
The variable PMC1 (integration of SDGs) exhibited a strong factor loading of 0.883 in the original sample and an exceptionally high T-statistic of 39.215. This suggests that the item was highly dependable in measuring its respective construct, with minimal variance between the original and sample mean. The p-value of 0 indicates that the result was statistically significant at the p < 0.001 threshold. PMC2 (promoting social responsibility) presented a slightly lower factor loading of 0.733; however, it remained significant with a T-statistic of 13.94, reflecting a substantial contribution to the model despite a higher standard deviation (STDEV = 0.051). PMC3 (managing resources efficiently) and PMC4 (encouraging innovation and technology adoption) showed strong factor loadings of 0.83 and 0.811, respectively, with T-statistics exceeding 20, confirming their important roles in measuring project management characteristics. Both variables had a p-value of 0, indicating their high statistical significance. Lastly, PMC5 (supporting skills development) had a factor loading of 0.739 and a T-statistic of 14.776, signifying its reliability as a variable measurement for project management characteristics.
PMI1 (cultural awareness) exhibited a moderate factor loading of 0.753, accompanied by a T-statistic of 18.512, which affirmed its significance as a measurement variable. Although the loading is moderate, it is instrumental in elucidating the interventions undertaken by project managers. Conversely, PMI2 (communication adaptability) and PMI3 (inclusive leadership) presented lower factor loadings of 0.644 and 0.607, respectively, suggesting weaker yet statistically significant contributions to the overall construct. The T-statistics of 5.898 and 5.621 exceeded the critical threshold for significance; however, the higher standard deviations (0.107) indicate greater variability in these responses. In contrast, PMI4 (stakeholder collaboration) and PMI5 (environmental consideration) exhibited higher factor loadings of 0.758 and 0.853, respectively, with T-statistics of 10.188 and 20.795. These findings imply that these items were strong indicators of the intervention construct, particularly environmental considerations, which boasted the highest factor loading and significance among the intervention variables.
Items PSC1, PSC2, and PSC3 were excluded from the analysis due to modifications made to the reliability and validity assessments. This exclusion suggests that these items may not have effectively captured the PSCs pertinent to the study, and their removal contributed to the refinement of the model. Following revision, PSC4 (cultural awareness) and PSC5 (community involvement) demonstrated robust factor loadings, with PSC4 increasing from 0.843 to 0.903 and PSC5 rising from 0.747 to 0.882. Their respective T-statistics, which exceeded 39, further validated their effectiveness in capturing sociocultural characteristics. These elevated values underscore the importance of cultural awareness and community involvement as essential components of project managers’ sociocultural competencies.
SDG1 (environmental sustainability) and SDG2 (social sustainability) presented strong factor loadings of 0.834 and 0.898, respectively, and notably high T-statistics. These findings underscore their reliability and significance as indicators of the Sustainable Development Goals. The data imply that the construct effectively captured both environmental and social sustainability. In contrast, SDG3 (economic sustainability), SDG4 (cultural diversity), and SDG5 (ethical behaviour and responsibility) exhibited satisfactory factor loadings, with values of 0.783 for SDG3, 0.808 for SDG4, and 0.747 for SDG5. The T-statistics for these indicators also reflect significance, particularly for SDG2 and SDG4, demonstrating the highest statistical reliability levels. Nevertheless, SDG5 was characterised by a lower T-statistic of 10.9 and a greater standard deviation, suggesting that responses regarding ethical behaviour and responsibility were more varied among participants.
Results of fit indices
Table 8 displays the fit indices for the saturated and estimated models, including the standardised root mean square residual (SRMR), d_ULS, d_G, chi-square, and normed fit index (NFI). In the context of PLS-SEM, the evaluation of model fit diverges from that of traditional covariance-based SEM (CB-SEM), as PLS-SEM prioritises predictive accuracy over the reduction of discrepancies between observed and predicted covariances. Model fit indices, such as the SRMR, NFI, and discrepancy measures d_ULS and d_G, were employed to assess the adequacy of the SEM model. According to Hu and Bentler (1999) and Kline (2015), acceptable model fit is indicated by SRMR values below 0.08, NFI values above 0.90, and discrepancy measures (d_ULS and d_G) within recommended thresholds: d_ULS < 1.0 and d_G < 1.0. These benchmarks guide the evaluation of the model’s adequacy, ensuring that the identified relationships accurately represent the underlying data. Consequently, while traditional model fit indices can provide valuable insights, they should be interpreted cautiously when applied to PLS-SEM. The central aim of PLS-SEM is to elucidate variance and enhance predictive power rather than strictly conforming to goodness-of-fit standards (Hair, et al., 2016). The SRMR quantifies the average deviation between observed and predicted correlations, with values below 0.08 typically signifying a good fit in CB-SEM.
| Saturated model | Estimated model | |
|---|---|---|
| SRMR | 0.139 | 0.14 |
| d_ULS | 2.948 | 3.02 |
| d_G | 1.829 | 1.825 |
| Chi-square | 983.559 | 986.773 |
| NFI | 0.481 | 0.479 |
| RMS theta | 0.265 |
| Fit index | Reported value | Standard thresholds | Interpretation |
|---|---|---|---|
| SRMR | Value | <0.08 | Indicates good model fit |
| NFI | Value | >0.90 | Indicates acceptable fit |
| d_ULS | Value | <1.0 | Reflects the model discrepancy measure |
| d_G | Value | <1.0 | Reflects goodness-of-fit for the model |
Notes: SRMR, standardised root mean square residual; NFI, normed fit index.
Source: Field data, 2024.
Thus, in addressing the model fit assessment using PLS-SEM, it is important to recognise that conventional fit indices such as the SRMR, NFI, d_ULS, and d_G may not fully align with the typical cutoff thresholds established for covariance-based SEM. Specifically, the reported SRMR values (0.139–0.14) exceeded the commonly cited threshold of <0.08, while NFI values (0.479–0.481) fell below the suggested >0.90 benchmark. Similarly, the d_ULS and d_G measures surpassed the recommended <1.0 value. These discrepancies arose because PLS-SEM does not have universally agreed-upon fit criteria, and the conventional benchmarks, primarily developed for covariance-based SEM, may be overly stringent when applied to PLS-SEM models (Ringle, et al., 2020).
Consequently, this study employed alternative evaluation criteria more suited to PLS-SEM, such as assessments of indicator reliability, convergent and discriminant validity, and predictive relevance (Q2), which are widely recognised as critical for evaluating the quality of PLS-SEM models (Hair, et al., 2020). These complementary evaluations provide a more comprehensive understanding of the model’s adequacy beyond absolute fit measures. Nonetheless, we acknowledge the limitations inherent in the reported fit indices and caution readers against interpreting these values in isolation as definitive indicators of model quality.
This transparent acknowledgement ensures a balanced interpretation, recognising that while some indices suggest suboptimal fit, the theoretical soundness of the model, supported by robust measurement properties and predictive capability, justifies its application within this research context. Future studies may benefit from evolving fit evaluation guidelines tailored specifically for PLS-SEM to enhance methodological clarity (Rigdon, 2012; Sarstedt, et al., 2021).
The d_ULS quantifies the difference between the observed covariance matrix and the covariance matrix implied by the model, with lower values typically indicating a superior fit. For the saturated model, the d_ULS value was 2.948, whereas for the estimated model, it was 3.02. These figures reflect a moderate discrepancy between the observed and predicted covariance matrices; however, it is important to note that PLS-SEM does not prioritise the minimisation of d_ULS. Compared to the saturated model, the slight rise in the d_ULS value for the estimated model suggests a minor increase in the divergence between the matrices. However, this is not deemed critical within the PLS-SEM framework.
However, d_G assesses the geodesic distance between the observed and predicted matrices, providing an alternative viewpoint on model fit. As presented in Table 9, the d_G for the saturated model was 1.829, while for the estimated model, it was 1.825. The proximity of these values indicates negligible changes between the two models. The relatively low geodesic distance values imply that the estimated model is well-aligned with the observed data, thereby offering a satisfactory representation of the covariance structure. These implications are significant for practitioners in structural equation modelling, as they provide a deeper understanding of the practical applications of PLS-SEM.
Notes: Significant at p < 0.001.
PMCs, project management characteristics; PMIs, project managers’ interventions; SDGs, Sustainable Development Goals.
Source: Field data, 2024.
Chi-square statistics are conventionally employed in CB-SEM to evaluate the null hypothesis that the model perfectly aligns with the observed data, with lower values signifying a superior fit. In this analysis, the chi-square value for the saturated model was recorded at 983.559, while the estimated model presented a value of 986.773. Such elevated values are characteristic of studies with large sample sizes. They should not be misconstrued as indicative of a poor fit within the PLS-SEM framework, where the relevance of the chi-square is diminished. The minimal discrepancy between the saturated and estimated models implies that the estimated model closely mirrors the fit of the saturated model to the data. The NFI juxtaposes the chi-square statistic of the proposed model against that of a null model, with values approaching 1 reflecting a better fit. However, it is noteworthy that NFI values in PLS-SEM are generally lower than those observed in CB-SEM. As presented in Table 9, the NFI values for the saturated model and the estimated model were 0.481 and 0.479, respectively. Although these figures fell short of the conventional threshold for a good fit in CB-SEM, they do not raise significant concerns in PLS-SEM, emphasising the model’s explanatory capacity over NFI. The root mean square (RMS) theta quantifies the extent of correlation among the residuals in reflective measurement models, with lower values being preferable; typically, values below 0.12 indicate a good fit. In this instance, the RMS theta value was 0.265, exceeding the recommended threshold. This finding suggests potential misspecification within the reflective measurement model; however, like other fit indices, this should be interpreted cautiously in PLS-SEM, where the primary focus remains on the model’s efficacy in explaining variance among the constructs.
Results of the structural model
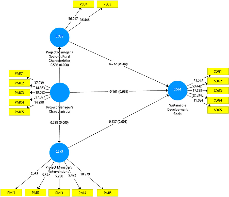
The PLS-SEM diagram shown in Figure 2 illustrates the interconnections among various elements of project management and their impact on achieving the SDGs. It reveals that the sociocultural attributes of project managers have the most substantial positive effect on the SDGs, as evidenced by a path coefficient of 0.752 and a highly significant p-value of 0.000. This underscores the pivotal role that sociocultural factors play in fostering sustainable outcomes. Furthermore, the interventions implemented by project managers also yield a positive effect on SDGs, reflected in a moderate path coefficient of 0.237 and a significant p-value of 0.001. In contrast, the direct correlation between the characteristics of project managers and the SDGs is negative, albeit not statistically significant (−0.161, p-value 0.065), indicating that these characteristics may not directly influence the SDGs unless mediated by other elements, such as interventions or sociocultural factors. The diagram additionally underscores robust internal relationships, notably the significant influence of PMCs on their interventions (0.528) and sociocultural traits (0.582), thereby highlighting the intricate interdependencies among these factors in promoting sustainable development.

Figure 2. Results of hypothesis testing.
Source: Field data, 2024.
Summary of hypothesis testing
The findings from the hypothesis testing, as illustrated in Table 9, provide critical insights into the interplay between various project management attributes and their impact on SDGs.
H1: It is posited that PMCs significantly influence the sociocultural traits of project managers. The empirical evidence substantiates this assertion, as evidenced by a robust positive path coefficient of 0.582, a T-statistic of 10.628, and a p-value of 0.000, affirming a significant positive correlation between PMCs and PSCs.
H2: Project managers’ sociocultural traits are hypothesised to affect the attainment of SDGs positively. This hypothesis receives strong empirical support, as reflected by a path coefficient of 0.752 and a p-value of 0.000, indicating that PSCs exerted the most pronounced influence on SDG achievement.
H3: It is also hypothesised that PMCs positively affect the interventions made by project managers. The results indicate a significant positive relationship between PMCs and PMIs, with a path coefficient of 0.528 and a p-value of 0.000, thereby corroborating this hypothesis.
H4: The characteristics of project management play a role in the realisation of SDGs. Despite a negative path coefficient of −0.161 and a T-statistic of 1.475, the p-value of 0.07 suggests that this relationship did not achieve statistical significance at the conventional 0.05 threshold. Consequently, this hypothesis lacks full support. While the direct relationship between PMCs and SDGs was deemed insignificant (with a path coefficient of −0.161 and a p-value of 0.07), the indirect relationship presents a more compelling narrative. This indirect effect is mediated by the PSCs of the PMCs and the PMIs. The indirect path coefficient of 0.563, accompanied by a highly significant p-value of 0.000, indicates that although PMCs did not directly influence SDGs, they did have a considerable indirect impact through their effects on other variables.
H5: The interventions made by project managers positively affected the achievement of SDGs. The analysis reveals a positive path coefficient of 0.237 and a statistically significant p-value of 0.001, affirming that these interventions contributed positively to achieving the SDGs. Furthermore, the indirect path from PMCs to SDGs, mediated by PSCs and PMIs, demonstrated a robust positive effect (0.563, p-value 0.000), indicating that while the direct impact of PMCs on SDGs was limited, its indirect influence through PSCs and interventions was substantial.
Discussions of the findings
The study outcomes offer significant insights into the influence of PMCs, PSCs, and PMIs on the attainment of SDGs within the construction sector. The results of this study make important contributions to the existing literature on project management and sustainable development while also emphasising the distinctive interactions among project management attributes and their effects on sustainability results.
Regarding PMCs, the findings indicate that these attributes play a crucial role in shaping sociocultural behaviours and interventions that are directly linked to the achievement of SDGs. According to the path analysis, although the direct impact of PMCs on SDGs was found to be insignificant, the indirect effect mediated by PSCs and PMIs was significant. This suggests that while PMCs may not lead to immediate, sustainable outcomes, they establish the necessary conditions for effective sociocultural leadership and intervention strategies to promote SDG objectives in construction initiatives. These findings are consistent with those of Giri (2019), who highlighted the significance of a project manager’s skills in improving project performance, and Ozorhon, Akgemik, and Caglayan (2022), who identified the competencies required for project success.
Project managers’ 26.5% PSCs have emerged as the most significant direct predictor of achieving the SDGs, as evidenced by a notable path coefficient. Although only 26.5% of respondents identified as formal project managers, the study took a broader perspective by examining the sociocultural traits and management practices of key project team members, including engineers, quantity surveyors, and contractors, whose collective behaviours and attributes significantly influence project sustainability outcomes. The concept of PMCs is thus viewed as team-level attributes that affect SDG achievement, aligning with the literature that stresses the importance of interdisciplinary and team-based management in construction projects (Rousseau, et al., 2018). This finding emphasises the importance of a project manager’s capacity to effectively engage with sociocultural factors, encompassing essential skills such as interpersonal communication, leadership, and cultural intelligence. These competencies are increasingly vital in a globalised and culturally heterogeneous construction sector. Kalinichenko, et al. (2023) noted that a thorough understanding and adaptation to the project’s cultural environment can substantially enhance its likelihood of success. This aligns with Chan’s (2020) assertion regarding the critical nature of cross-cultural competence in social work study, highlighting a growing recognition of the importance of cultural and social unity in management practices. Additionally, Lin, Hirschfeld, and Margraf (2019) indicated that perceived social support and cultural intelligence have a significant impact on project outcomes. This conclusion aligns with the current study’s observations on the impact of PSCs on the SDGs.
While PMIs exhibited a lesser direct impact than PSCs, they nonetheless played a crucial role in mediating the relationship between PMCs and the achievement of SDGs. The findings suggest that strategic actions taken by project managers are crucial for bridging the gap between managerial attributes and the overarching objective of sustainability. This observation is consistent with the work of Monteiro, et al. (2019), who highlighted the pivotal role of project managers in executing sustainability initiatives across various sectors, including the mining sector. Furthermore, Astafyeva (2019) emphasised the significance of a project manager’s philosophical and strategic management approach, reinforcing the necessity for a proactive response to sustainability challenges.
This study contributes to the theoretical discourse surrounding the achievement of SDGs in construction projects by elucidating the indirect influence of PMCs on sustainability through sociocultural behaviours and managerial practices. By validating the mediating roles of project success criteria and PMIs, this study enhances existing project success frameworks, such as those articulated by Bannikov (2021), who emphasised the socio-economic aspects of project management. Furthermore, it enriches the dialogue on PLS-SEM as discussed by Hair, et al. (2016), thereby deepening our understanding of the intricate relationships between project management and sustainability.
From a practical standpoint, the findings underscore the need for project managers to cultivate not only technical expertise but also sociocultural and leadership skills to improve sustainability outcomes. The significant impact of sociocultural factors on SDG achievement suggests that enhancing cross-cultural competence and leadership abilities should be prioritised in training initiatives within the construction sector. Additionally, these insights have wider implications for policymakers and organisations seeking to enhance SDG fulfilment through refined project management practices, highlighting the importance of culturally informed and strategically engaged leadership.
In contrast to earlier studies by Bondinuba, et al. (2016) and Stanitsas, et al. (2021) that established a direct relationship between PMCs and success indicators, this investigation revealed that the influence of PMCs on the SDGs is primarily indirect, mediated through project success criteria and PMIs. This observation diverges from the conclusions of studies such as Picciotto (2020), who suggested a more straightforward link between management skills and project results. The findings underscore the importance of sociocultural alignment and strategic interventions as essential pathways for achieving SDGs, introducing complexity to the traditional perspective on project management success.
Implications for research, policy, and practice
Based on these findings, project managers should prioritise enhancing sociocultural dimensions such as stakeholder engagement and cultural awareness by implementing targeted training programs and culturally sensitive communication strategies. Policymakers are encouraged to develop guidelines that promote sustainable project management practices, including setting industry standards for integrating SDGs into project planning and execution. For example, organisations could adopt standardised frameworks for assessing sociocultural impacts and monitoring sustainability outcomes throughout project lifecycles to ensure alignment with SDG objectives. Policymakers should prioritise the development of frameworks that encourage culturally sensitive practices, such as incorporating sociocultural competence into project planning. This can enhance the likelihood of achieving SDGs by aligning project managers with local communities, respecting cultural norms, and adopting participatory decision-making processes. Policy frameworks should also incentivise long-term stakeholder engagement and community participation. The indirect effect of project management on SDGs through sociocultural factors is more significant than direct technical interventions, highlighting the need for policies that support sociocultural inclusivity in project execution.
Project management practitioners should develop sociocultural competencies, such as cross-cultural communication, community engagement, and participatory decision-making, to build strong relationships with stakeholders and ensure that projects align with cultural and social values. Adopting participatory approaches in project planning and execution can enhance project outcomes and promote a sense of ownership among stakeholders. Future research should explore the mediating role of PSCs in project management and sustainable development, examining how different cultural contexts impact the relationship between PMCs and sustainable development outcomes. Longitudinal studies could assess the lasting impact of integrating PSCs on project success, particularly in achieving long-term SDG targets.
Conclusion
The study examined the relationship between the PMCs and the achievement of SDGs. Research has shown that PSCs play a crucial role in enhancing the impact of project management efforts on sustainable outcomes. The study also found that traditional PMCs may not have fully addressed the complexity of sustainability efforts. However, when PSCs are considered, the relationship between project management and the SDGs becomes significantly more positive. The findings emphasise the need for a holistic, culturally aware approach to project execution, incorporating sociocultural dimensions into technical practices. Future research should continue emphasising this integration for more effective and sustainable outcomes.
References
Aidoo, I., Ansah, N.B., Bondinuba, F.K. and Allotey, E.S., 2024. Ghanaian Construction Workers’ Health and Safety Knowledge and Compliance. African Journal of Applied Research, 10(1), Pp. 161-177. https://doi.org/10.26437/ajar.v10i1.676
Apraku, K., Bondinuba, F.K., Eyiah, A.K. and Sadique, A.M., 2020. Construction Workers’ Work-Life Balance: A Tool for Improving Productivity in The Construction Industry. Social Work and Social Welfare, 2(1), Pp.45-52. https://doi.org/10.25082/SWSW.2020.01.001
Asare, S.O., Fobiri, G. and Bondinuba, F.K., 2024. Enhancing Fairness, Transparency and Accountability During Tendering Under Ghana’s Procurement System: A Systematic Review. Built Environment Project and Asset Management. https://doi.org/10.1108/BEPAM-04-2024-0107
Astafyeva, O.N., 2019. Philosophy Of Project Management in The Socio-Cultural Sphere. IJASOS International E-Journal of Advances in Social Sciences, 4(12), Pp.560-569. https://doi.org/10.18769/ijasos.477579
Bannikov, A.I., 2021. Problems Of Project Management as Socio-Economic Systems. T-Comm Telecommunications and Transport, 15(4), Pp.35-41. https://doi.org/10.36724/2072-8735-2021-15-4-35-41
Bondinuba, F., Edwards, D., Nimako, S., De-Graft, O.M. and Conway, C., 2016. Antecedents of supplier relation quality in the Ghanaian construction supply chain. International journal of construction supply chain management, 6(1). https://doi.org/10.14424/ijcscm601016-01-18
Chan, K., 2020. Cross-Cultural Measurement in Social Work Research and Evaluation. In Encyclopaedia of Social Work. https://doi.org/10.1093/acrefore/9780199975839.013.1345
De Marchi, V., Di Maria, E., Golini, R. and Perri, A., 2020. Nurturing international business research through global value chains literature: A review and discussion of future research opportunities. International Business Review, 29(5), p.101708.
Fonseca, L.M., Domingues, J.P. and Dima, A.M., 2020. Mapping The Sustainable Development Goals Relationships. Sustainability, 12(8), P.3359. https://doi.org/10.3390/su12083359
Giri, O.P., 2019. Study On the Role of Project Manager in Improving the Project Performance. Technical Journal, 1(1), Pp.133-139. https://doi.org/10.3126/tj.v1i1.27711
Hair, J. F., Hult, G. T. M., Ringle, C. M., and Sarstedt, M., 2016. A Primer on Partial Least Squares Structural Equation Modelling (PLS-SEM). Sage Publications.
Hair Jr, J.F., Howard, M.C. and Nitzl, C., 2020. Assessing measurement model quality in PLS-SEM using confirmatory composite analysis. Journal of business research, 109, pp.101-110. https://doi.org/10.1016/j.jbusres.2019.11.069
Hair, J.F., Ringle, C.M. and Sarstedt, M., 2011. PLS-SEM: Indeed, A Silver Bullet. Journal Of Marketing Theory and Practice, 19(2), Pp.139-152. https://doi.org/10.2753/MTP1069-6679190202
Hu, L., and Bentler, P. M. (1999). Cutoff criteria for fit indexes in covariance structure analysis: Conventional criteria versus new alternatives. Structural Equation Modelling: A Multidisciplinary Journal, 6(1), 1–55. https://doi.org/10.1080/10705519909540118
Ihuah, P.W., Kakulu, I.I. and Eaton, D., 2014. A Review of Critical Project Management Success Factors (CPMSF) For Sustainable Social Housing in Nigeria. International Journal of Sustainable Built Environment, 3(1), Pp.62-71. https://doi.org/10.1016/j.ijsbe.2014.08.001
Kalinichenko, O.O., Mosiichuk, I.V. and Poyta, I.O., 2023. Project Management in A Global Context: The Cultural Aspects and Adaptation. Problemy Ekonomiky, (2), Pp.24-30. https://doi.org/10.32983/2222-0712-2023-2-24-30
Kline, R. B. (2015). Principles and Practice of Structural Equation Modelling (4th ed.). The Guilford Press.
Koranteng, E., Bondinuba, F.K. and Camynta-Baezie, G., 2024. Modelling Households’ Intentions to Adopt Hybrid Power Systems in Ghana. Cogent Business and Management, 11(1), P.2333730. https://doi.org/10.1080/23311975.2024.2333730
Kordi, N.E., Belayutham, S. and Che Ibrahim, C.K.I., 2021. Mapping Of Social Sustainability Attributes to Stakeholders’ Involvement in The Construction Project Life Cycle. Construction Management and Economics, 39(6), Pp.513-532. https://doi.org/10.1080/01446193.2021.1923767
Kozhakhmetova, A., Zhidebekkyzy, A., Turginbayeva, A. and Akhmetova, Z., 2019. Modelling Of Project Success Factors: A Cross-Cultural Comparison. Economics and Sociology, 12(2), Pp.219-234. https://doi.org/10.14254/2071-789X.2019/12-2/13
Lin, M., Hirschfeld, G. and Margraf, J., 2019. Brief Form of The Perceived Social Support Questionnaire (F-Sozu K-6): Validation, Norms, and Cross-Cultural Measurement Invariance in the USA, Germany, Russia, and China. Psychological Assessment, 31(5), P.609. https://doi.org/10.1037/pas0000686
Mavi, R.K. and Standing, C., 2018. Critical Success Factors of Sustainable Project Management in Construction: A Fuzzy DEMATEL-ANP Approach. Journal Of Cleaner Production, 194, Pp.751-765. https://doi.org/10.1016/j.jclepro.2018.05.120
Monteiro, N.B.R., Da Silva, E.A. and Neto, J.M.M., 2019. Sustainable Development Goals in Mining. Journal Of Cleaner Production, 228, Pp.509-520. https://doi.org/10.1016/j.jclepro.2019.04.332
Opoku, A., Bondinuba, F.K., Manaphraim, N.Y.B. and Kugblenu, G., 2024. Advancing The Sustainable Development Goals Through the Promotion of Health and Well-Being in The Built Environment. In The Elgar Companion to The Built Environment and The Sustainable Development Goals (Pp. 137-157). Edward Elgar Publishing.Ch.8. https://doi.org/10.4337/9781035300037.00017
Ozorhon, B., Akgemik, O.F. and Caglayan, S., 2022. Influence Of Project Manager’s Competencies on Project Management Success. Gradevinar, 74(1), Pp.21-33. https://doi.org/10.14256/JCE.2453.2018
Perkins, K.M., Kurtiş, T. and Velazquez, L., 2022. Progress Toward the Sustainable Development Goals. International Perspectives in Psychology. https://doi.org/10.1027/2157-3891/a000043
Picciotto, R., 2020. Towards A ‘New Project Management’ Movement? An International Development Perspective. International Journal of Project Management, 38(8), Pp.474 485. https://doi.org/10.1016/j.ijproman.2019.08.002
Sachs, J.D., Schmidt-Traub, G., Mazzucato, M., Messner, D., Nakicenovic, N. and Rockström, J., 2019. Six Transformations to Achieve the Sustainable Development Goals. Nature Sustainability, 2(9), Pp.805-814. https://doi.org/10.1038/s41893-019-0352-9
Salvia, A.L., Leal Filho, W., Brandli, L.L. and Griebeler, J.S., 2019. Assessing Research Trends Related to Sustainable Development Goals: Local and Global Issues. Journal of Cleaner Production, 208, Pp. 841-849. https://doi.org/10.1016/j.jclepro.2018.09.242
Sarstedt, M., Ringle, C.M. and Hair, J.F., 2021. Partial Least Squares Structural Equation Modelling. In Handbook of Market Research (Pp. 587-632). Cham: Springer International Publishing. https://doi.org/10.1007/978-3-319-57413-4_15
Schneider, S.L. and Heath, A.F., 2020. Ethnic and Cultural Diversity in Europe: Validating Measures of Ethnic and Cultural Background Journal of Ethnic and Migration Studies, 46(3), Pp.533-552. https://doi.org/10.1080/1369183X.2018.1550150
Schwarzenthal, M., Juang, L.P., Schachner, M.K. and Van De Vijver, F.J., 2019. A Multimodal Measure of Cultural Intelligence for Adolescents Growing Up in Culturally Diverse Societies. International Journal of Intercultural Relations, 72, Pp.109-121. https://doi.org/10.1016/j.ijintrel.2019.07.007
Sev, A., 2009. How Can the Construction Industry Contribute to Sustainable Development? A Conceptual Framework. Sustainable Development, 17(3), Pp.161-173. https://doi.org/10.1002/sd.373
Sońta-Drączkowska, E. and Mrożewski, M., 2020. Exploring The Role of Project Management in Product Development of New Technology-Based Firms. Project Management Journal, 51(3), Pp.294-311. https://doi.org/10.1177/8756972819851939
Stanitsas, M., Kirytopoulos, K. and Leopoulos, V., 2021. Integrating Sustainability Indicators into Project Management: The Case of Construction Industry. Journal of Cleaner Production, 279, p. 123774. https://doi.org/10.1016/j.jclepro.2020.123774
Yepifanova, I.Yu. and Dzhedzhula, V.V., 2022. The Place of The Project Management Process in The Enterprise Development Strategy. Innovation and Sustainability. No. 3: 8-13. https://doi.org/10.31649/ins.2022.3.8.13